HOME   LIST
‹–   –›

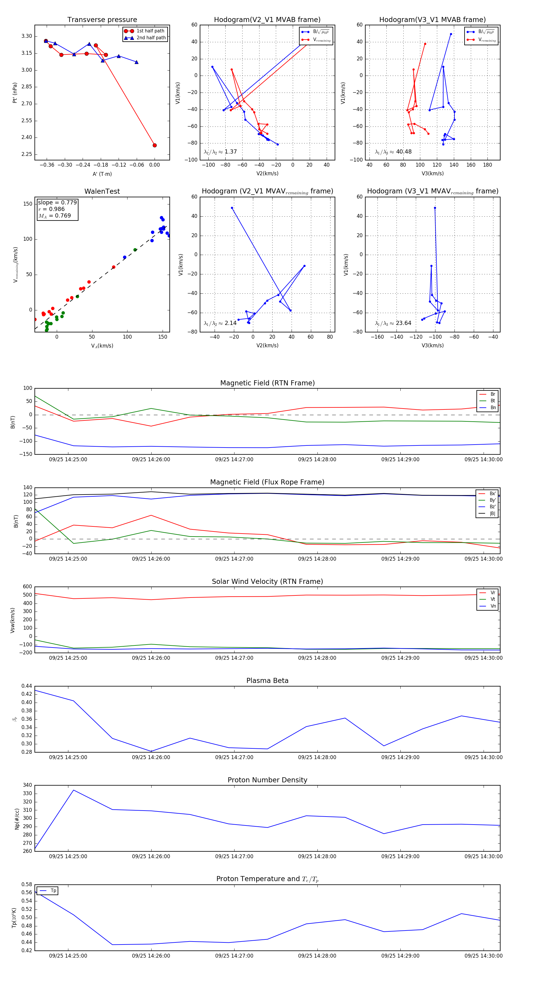
Flux Rope in 2023

Flux Rope Event 2023-09-25 14:24:36 ~ 2023-09-25 14:30:12 (337 seconds)


plot