HOME   LIST
‹–   –›

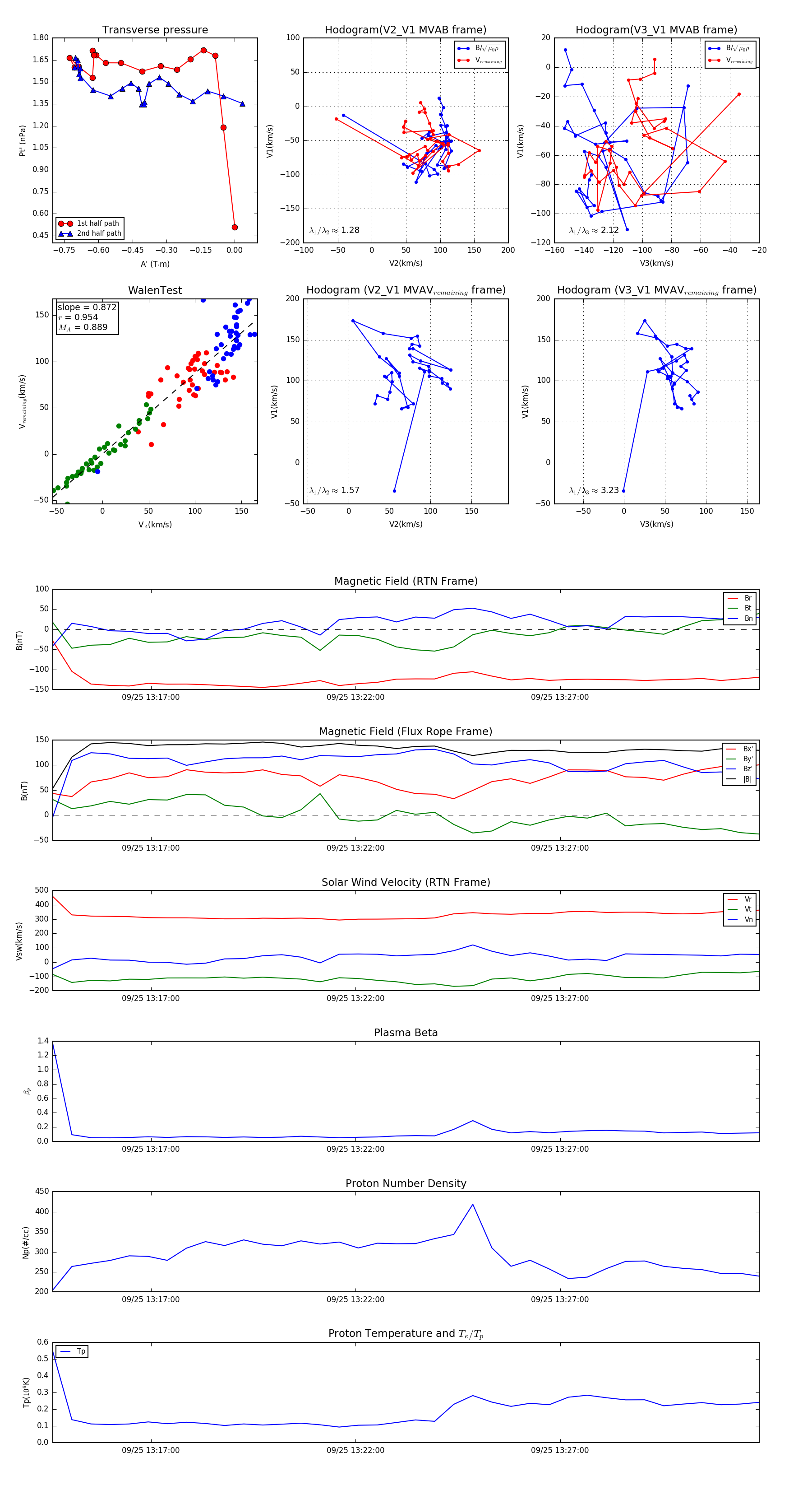
Flux Rope in 2023

Flux Rope Event 2023-09-25 13:14:36 ~ 2023-09-25 13:31:52 (1037 seconds)


plot