HOME   LIST
‹–   –›

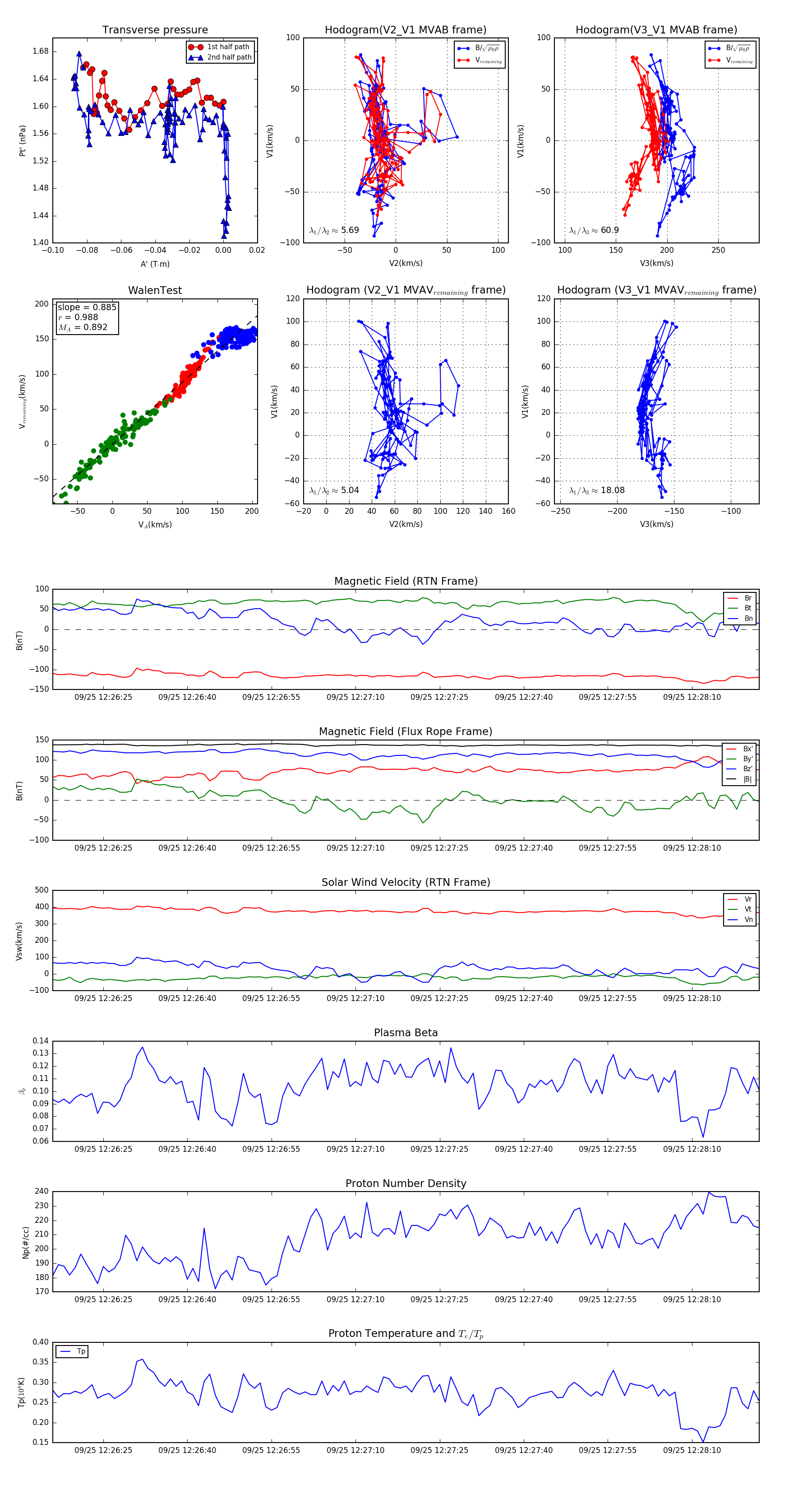
Flux Rope in 2023

Flux Rope Event 2023-09-25 12:26:16 ~ 2023-09-25 12:28:22 (127 seconds)


plot