HOME   LIST
‹–   –›

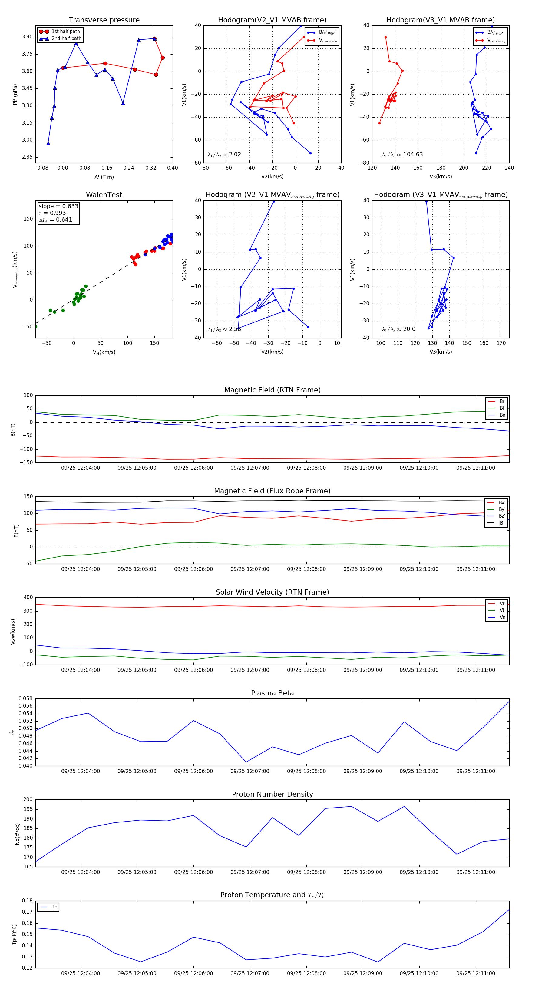
Flux Rope in 2023

Flux Rope Event 2023-09-25 12:03:12 ~ 2023-09-25 12:11:36 (505 seconds)


plot