HOME   LIST
‹–   –›

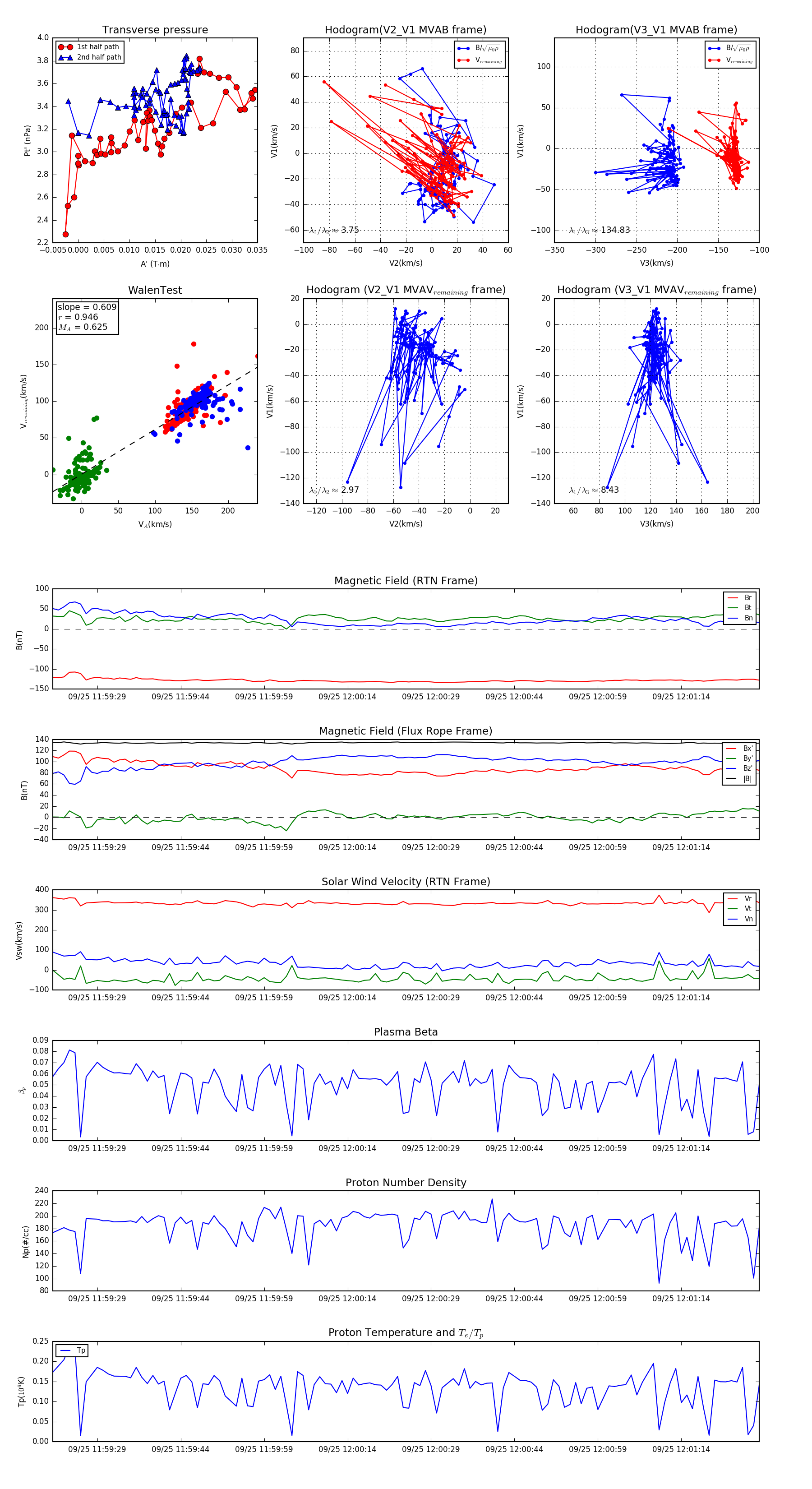
Flux Rope in 2023

Flux Rope Event 2023-09-25 11:59:21 ~ 2023-09-25 12:01:28 (128 seconds)


plot