HOME   LIST
‹–   –›

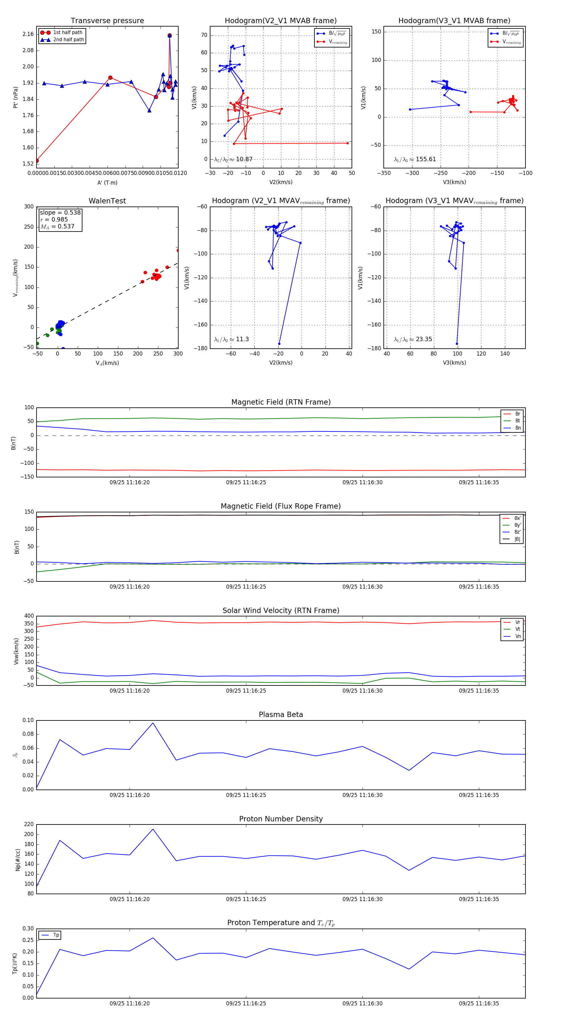
Flux Rope in 2023

Flux Rope Event 2023-09-25 11:16:16 ~ 2023-09-25 11:16:37 (22 seconds)


plot