HOME   LIST
‹–   –›

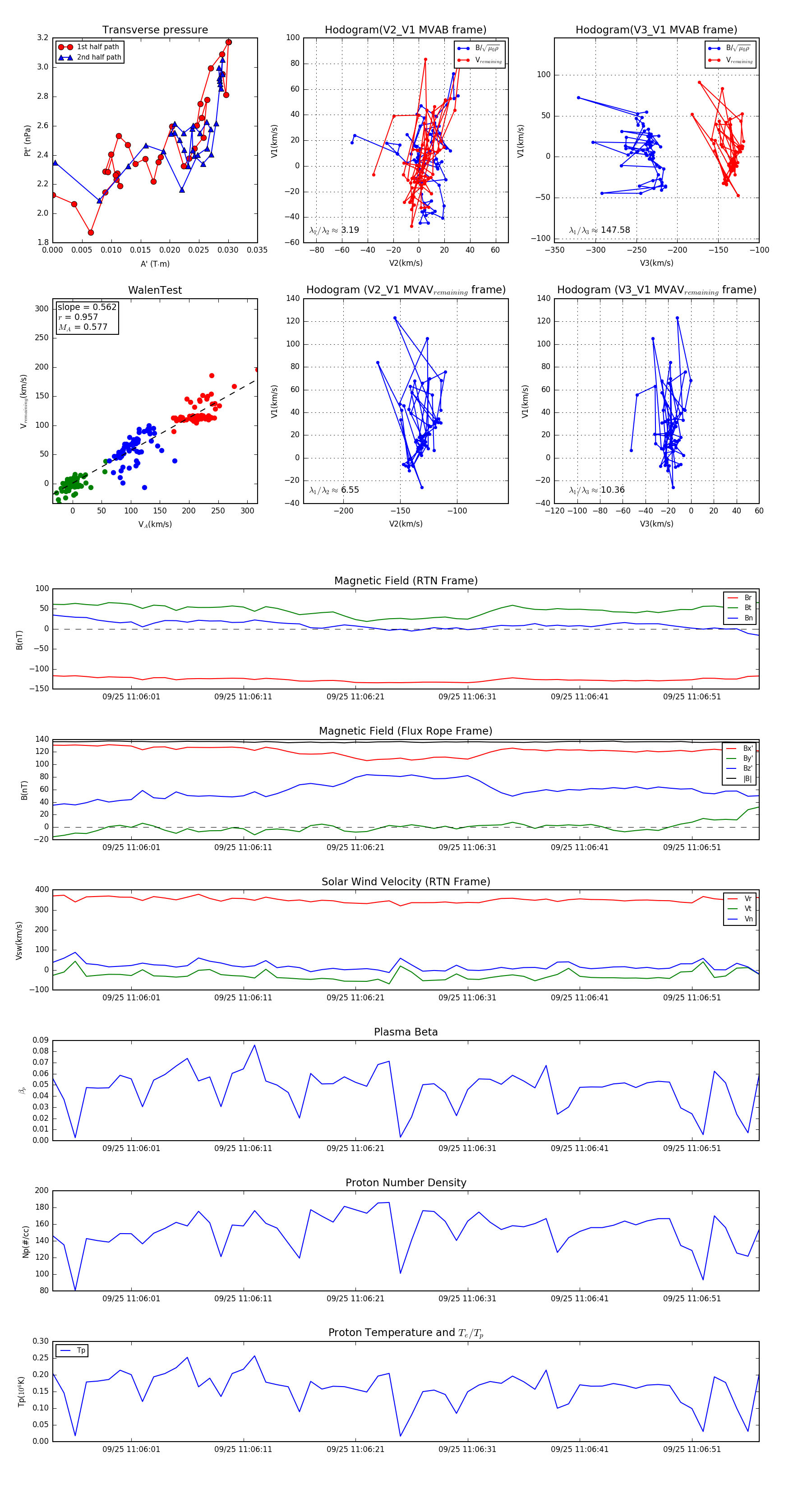
Flux Rope in 2023

Flux Rope Event 2023-09-25 11:05:54 ~ 2023-09-25 11:06:57 (64 seconds)


plot