HOME   LIST
‹–   –›

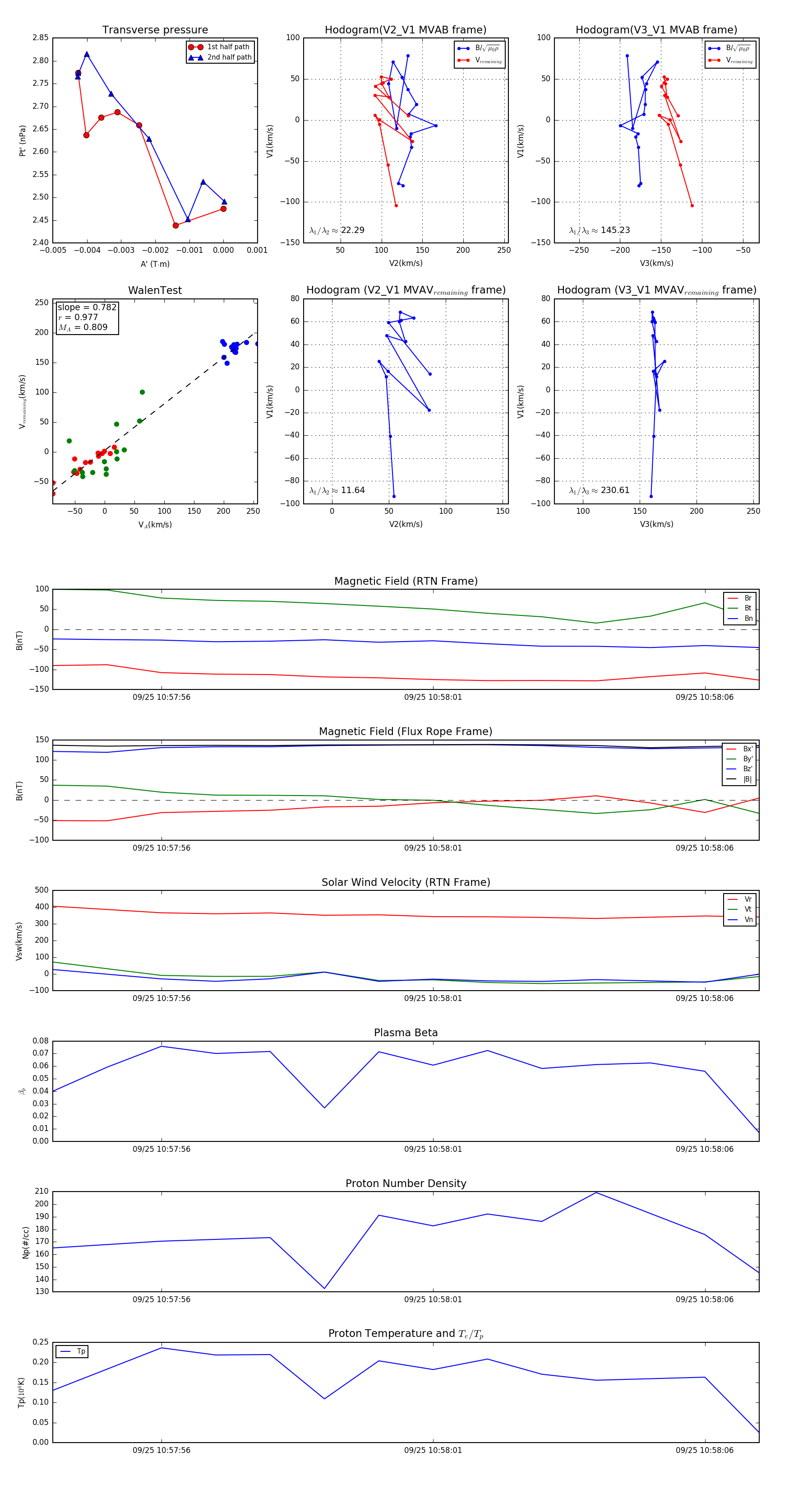
Flux Rope in 2023

Flux Rope Event 2023-09-25 10:57:54 ~ 2023-09-25 10:58:07 (14 seconds)


plot