HOME   LIST
‹–   –›

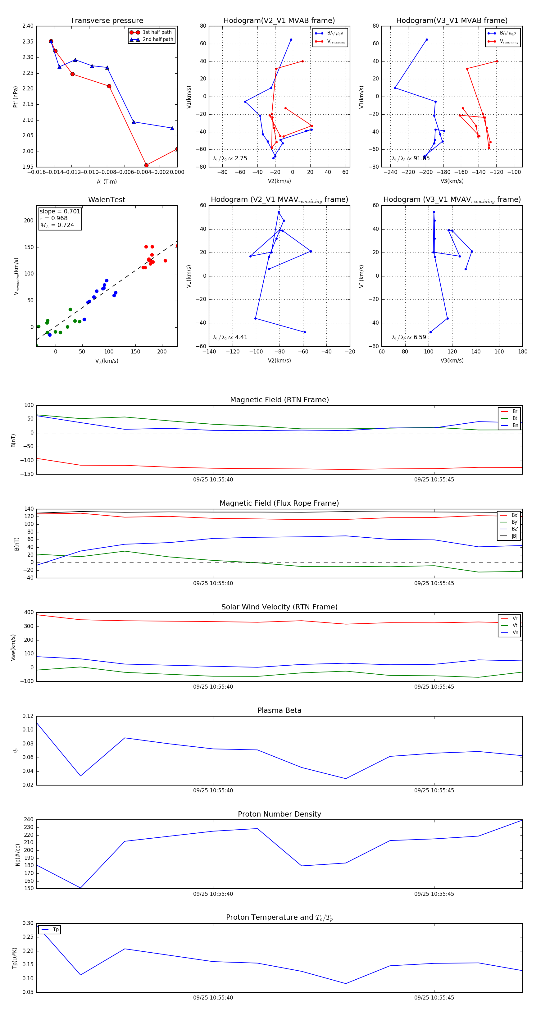
Flux Rope in 2023

Flux Rope Event 2023-09-25 10:55:36 ~ 2023-09-25 10:55:47 (12 seconds)


plot