HOME   LIST
‹–   –›

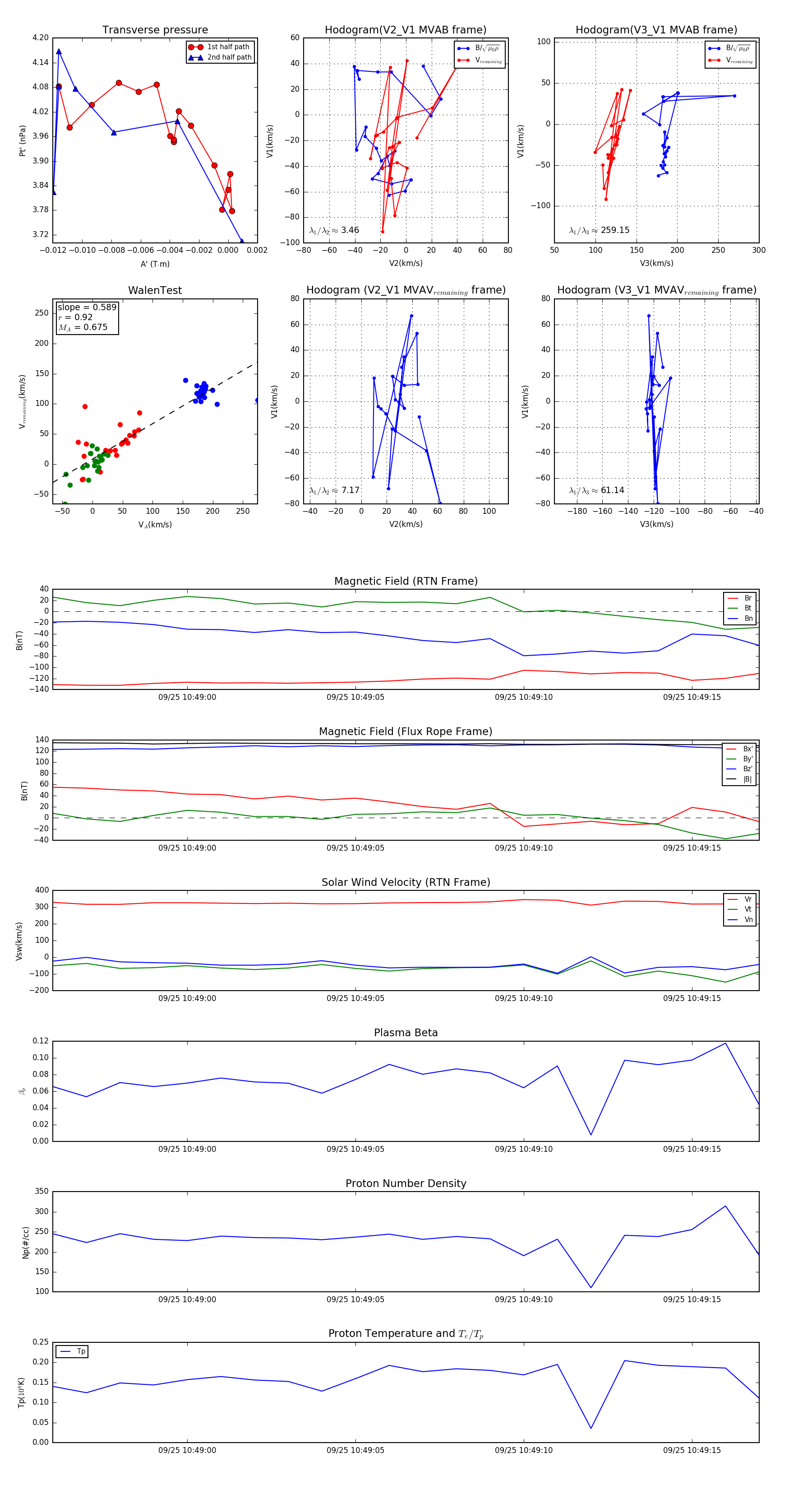
Flux Rope in 2023

Flux Rope Event 2023-09-25 10:48:56 ~ 2023-09-25 10:49:17 (22 seconds)


plot