HOME   LIST
‹–   –›

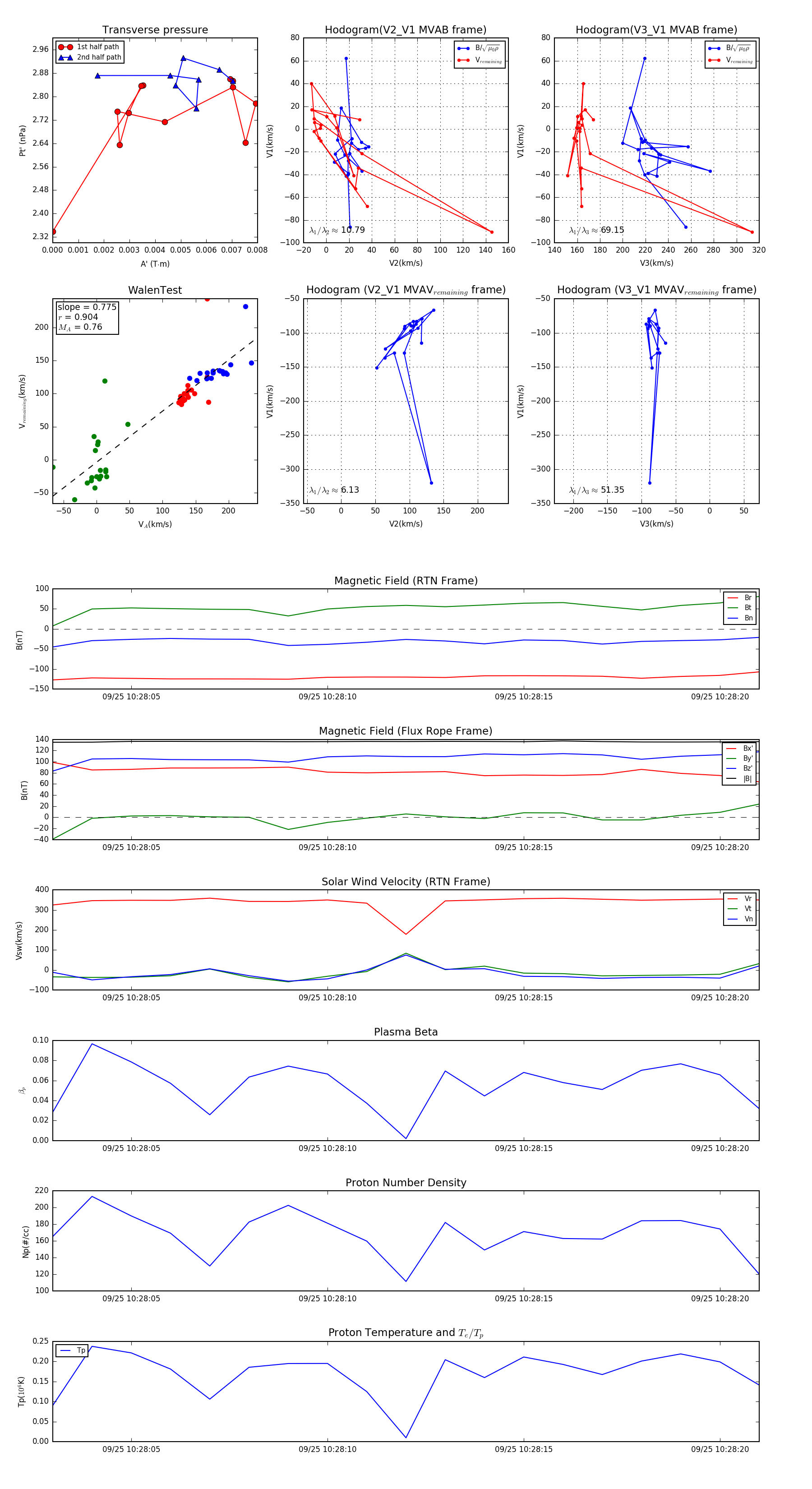
Flux Rope in 2023

Flux Rope Event 2023-09-25 10:28:03 ~ 2023-09-25 10:28:21 (19 seconds)


plot