HOME   LIST
‹–   –›

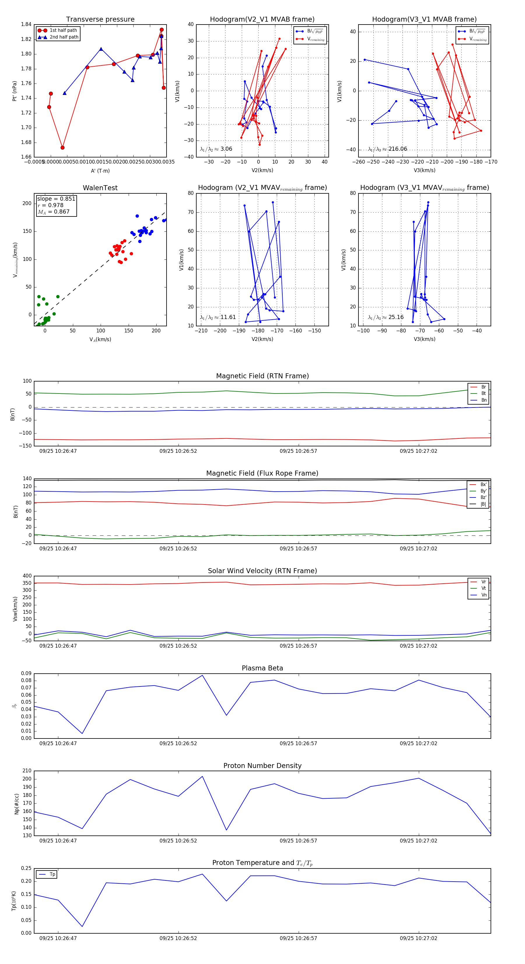
Flux Rope in 2023

Flux Rope Event 2023-09-25 10:26:46 ~ 2023-09-25 10:27:05 (20 seconds)


plot