HOME   LIST
‹–   –›

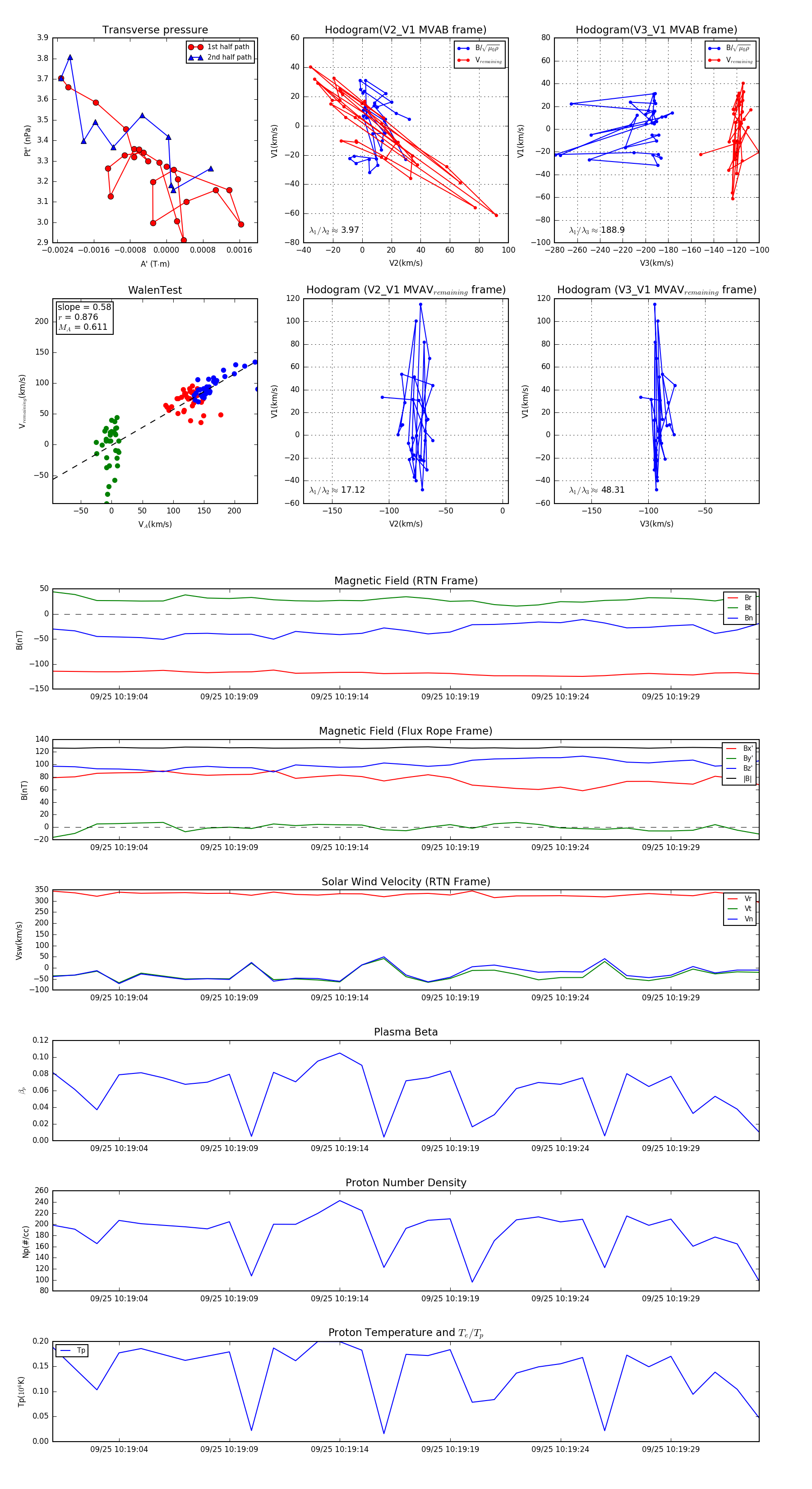
Flux Rope in 2023

Flux Rope Event 2023-09-25 10:19:01 ~ 2023-09-25 10:19:33 (33 seconds)


plot