HOME   LIST
‹–   –›

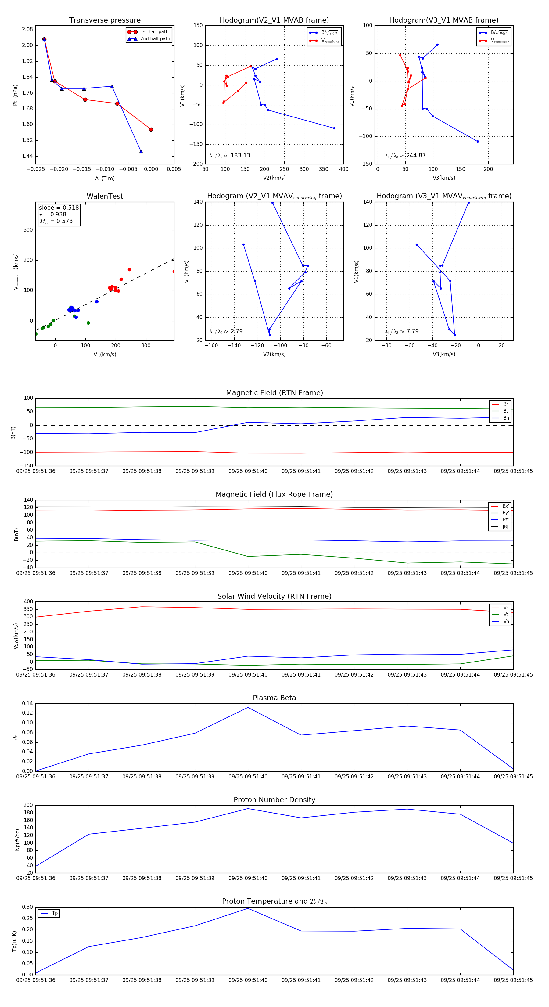
Flux Rope in 2023

Flux Rope Event 2023-09-25 09:51:36 ~ 2023-09-25 09:51:45 (10 seconds)


plot