HOME   LIST
‹–   –›

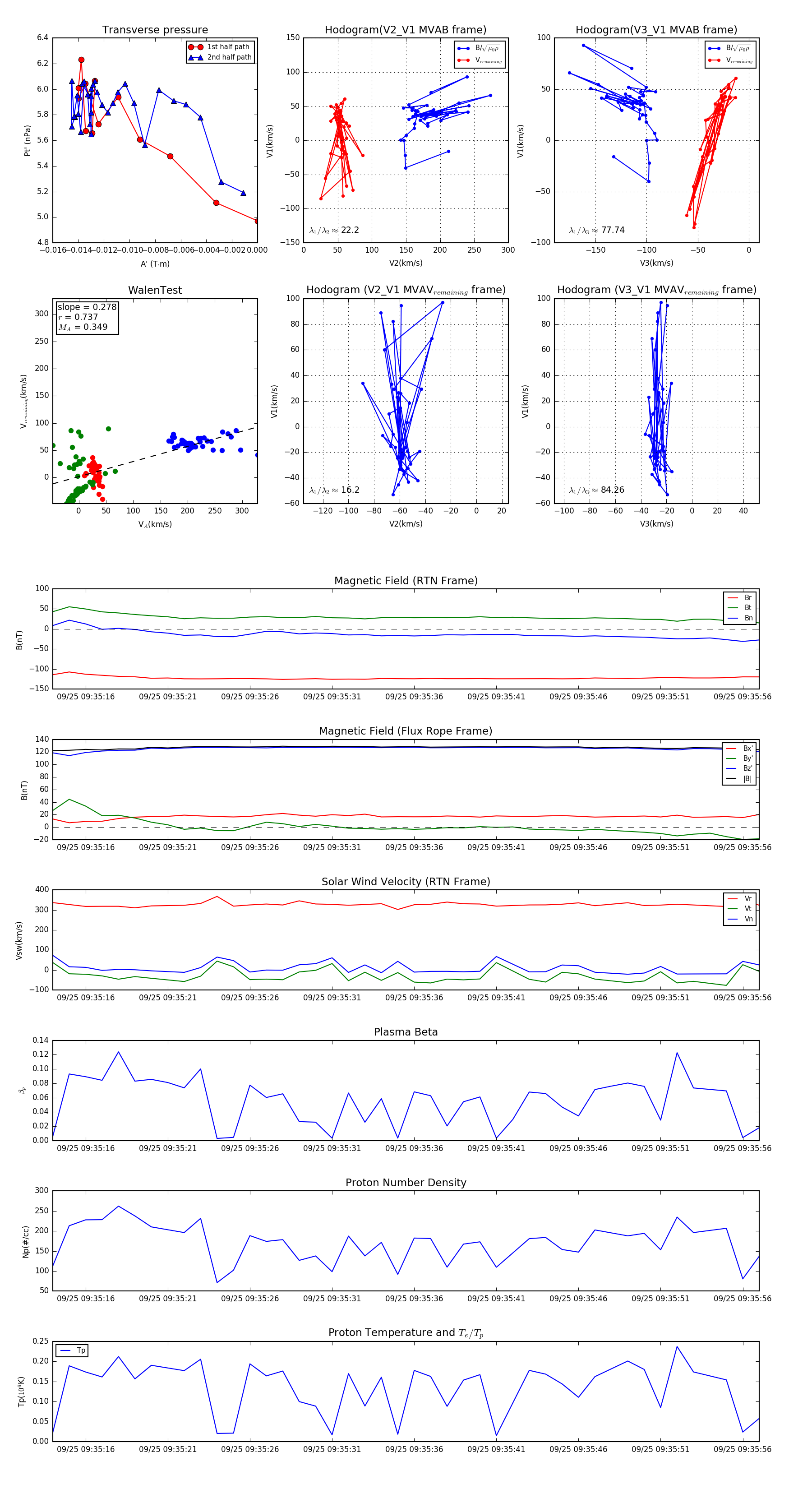
Flux Rope in 2023

Flux Rope Event 2023-09-25 09:35:14 ~ 2023-09-25 09:35:57 (44 seconds)


plot