HOME   LIST
‹–   –›

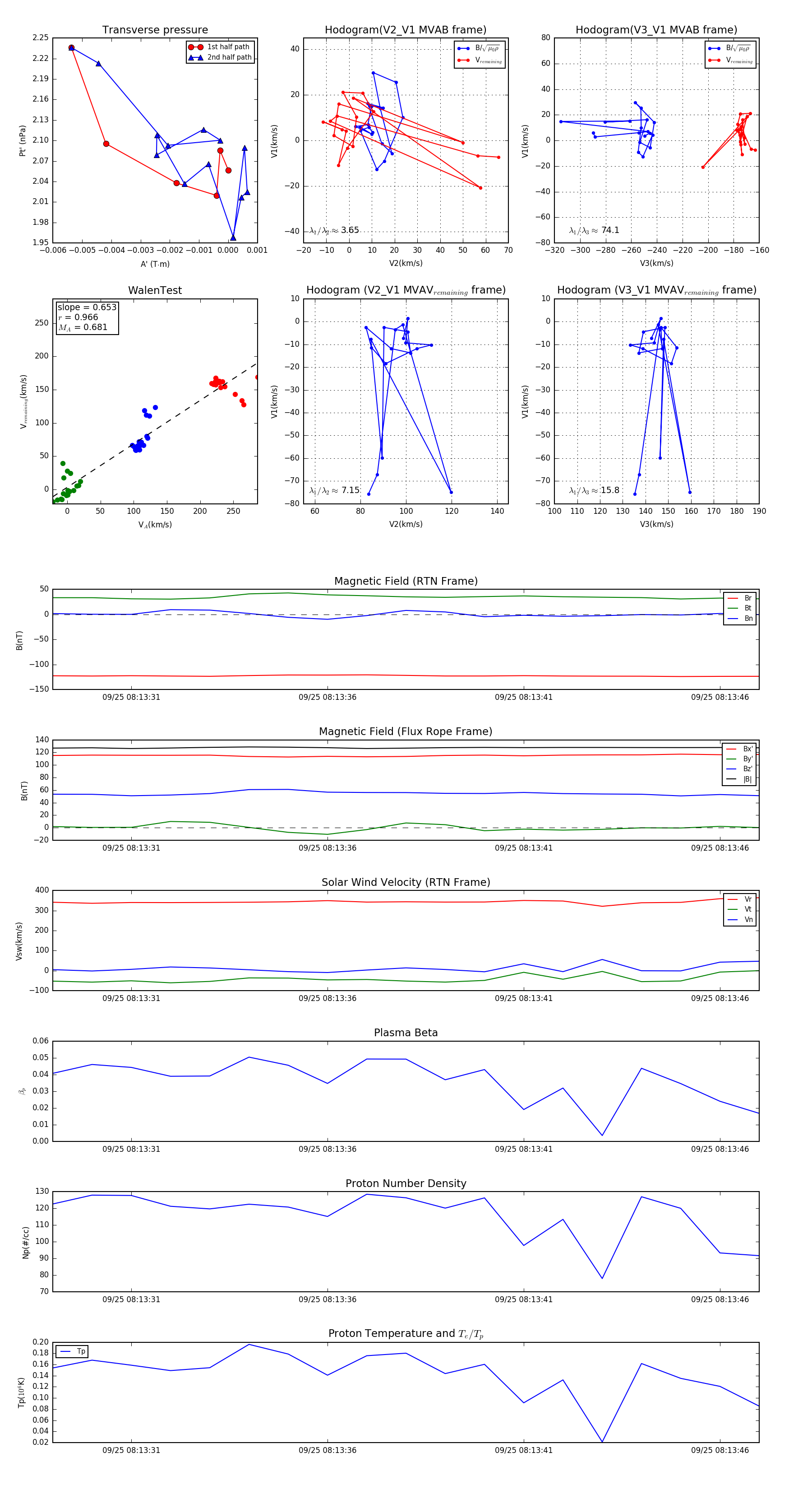
Flux Rope in 2023

Flux Rope Event 2023-09-25 08:13:29 ~ 2023-09-25 08:13:47 (19 seconds)


plot