HOME   LIST
‹–   –›

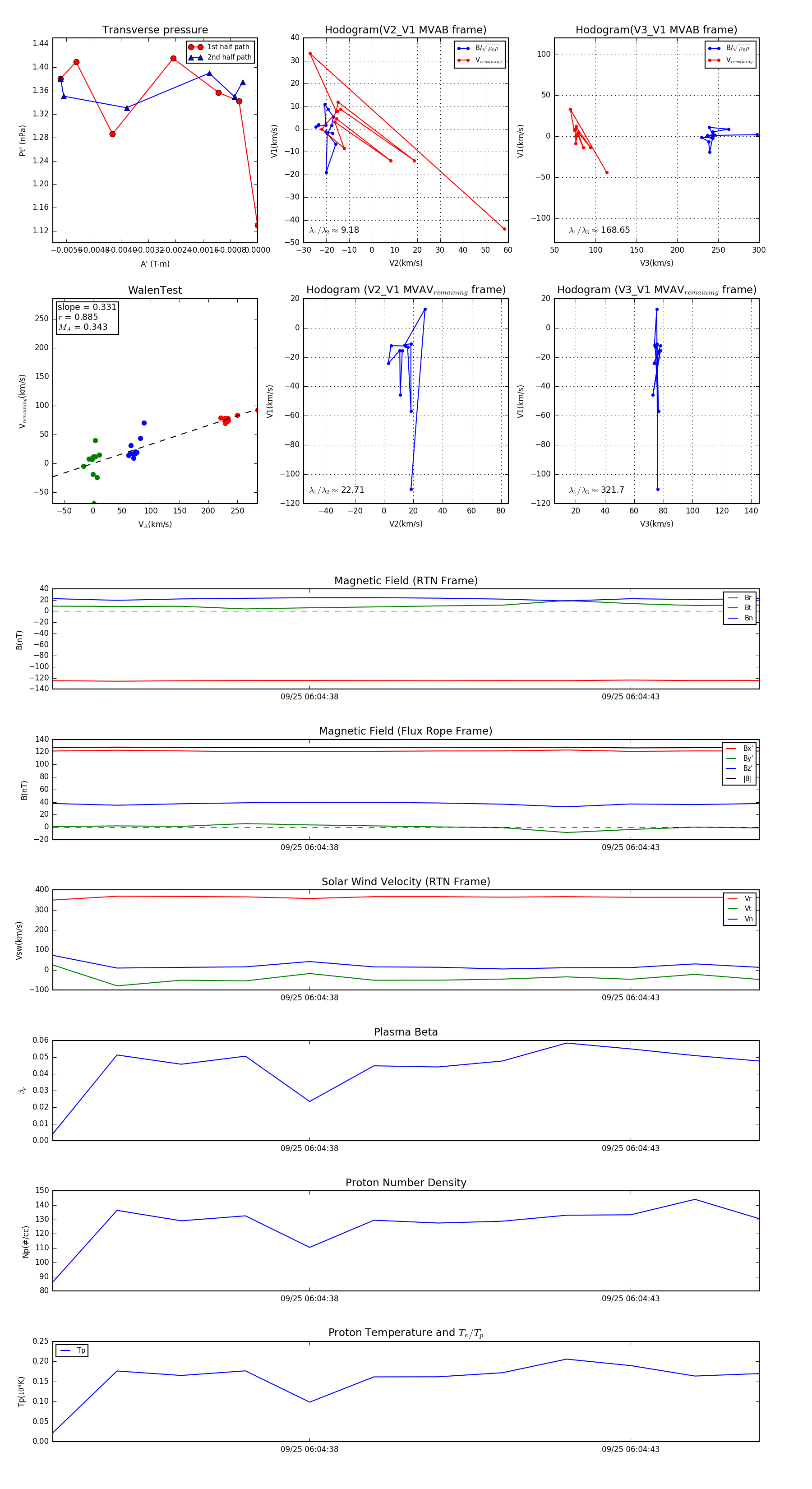
Flux Rope in 2023

Flux Rope Event 2023-09-25 06:04:34 ~ 2023-09-25 06:04:45 (12 seconds)


plot