HOME   LIST
‹–   –›

Flux Rope in 2023

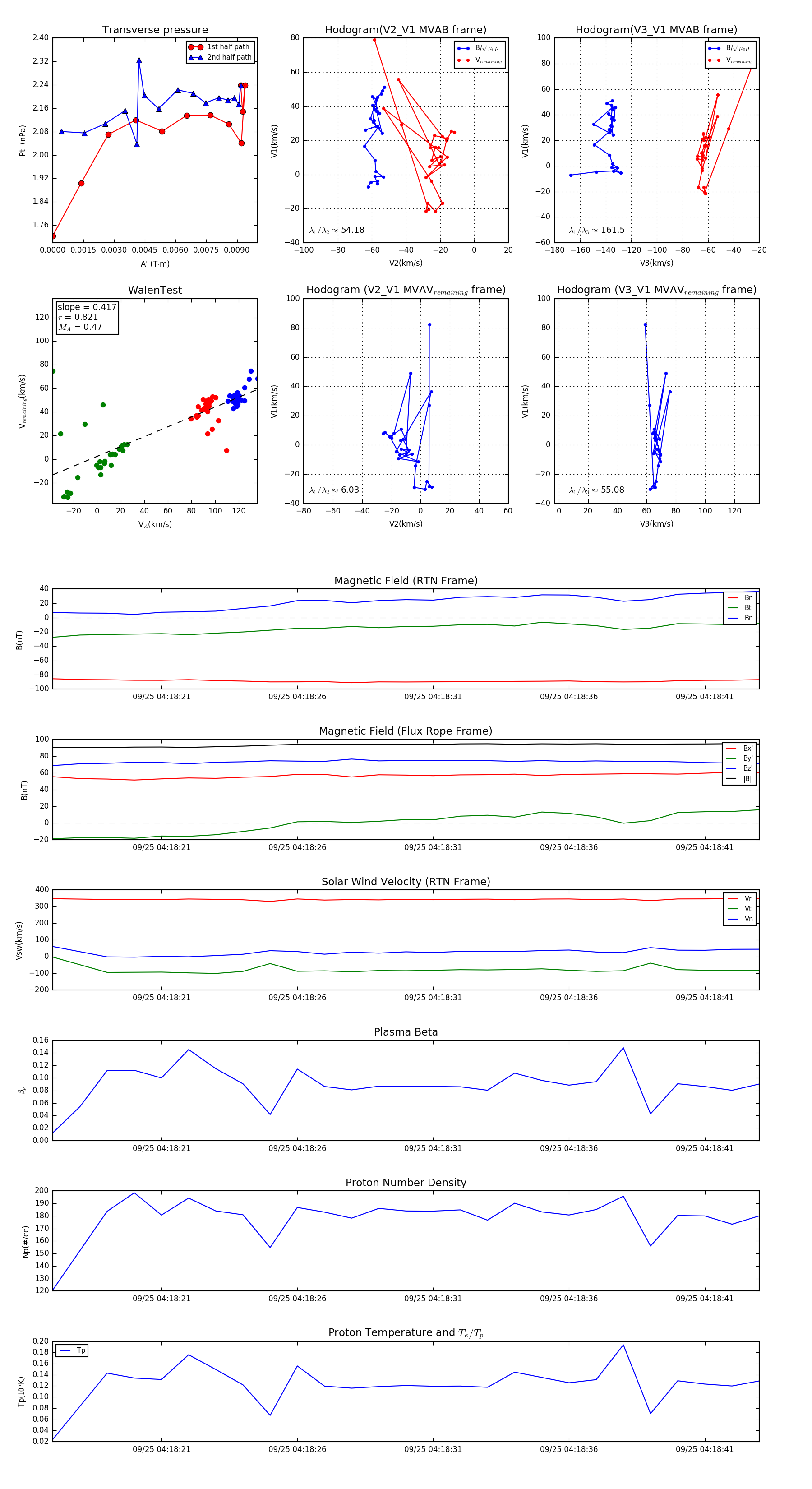
Flux Rope Event 2023-09-25 04:18:17 ~ 2023-09-25 04:18:43 (27 seconds)


plot