HOME   LIST
‹–   –›

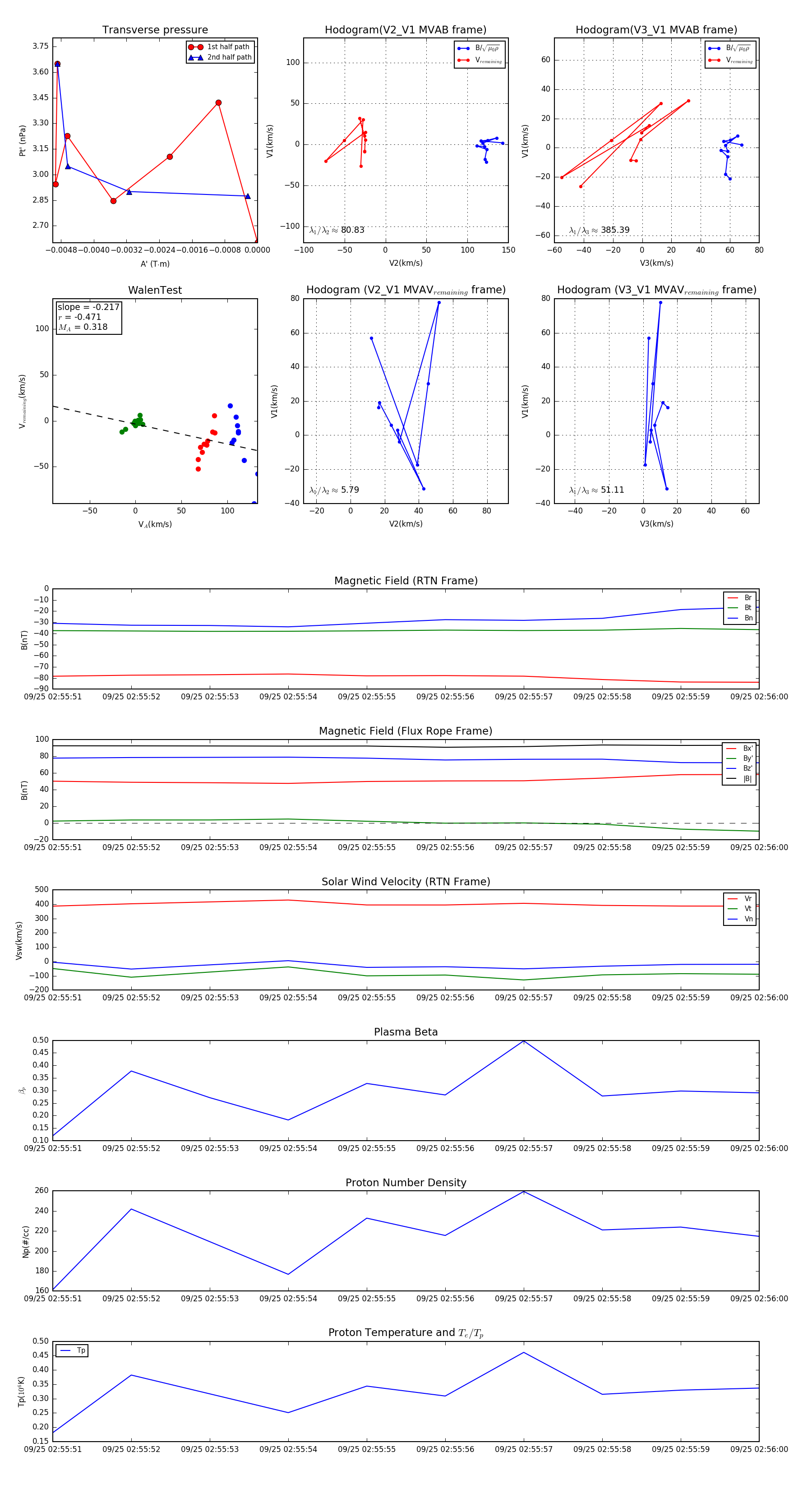
Flux Rope in 2023

Flux Rope Event 2023-09-25 02:55:51 ~ 2023-09-25 02:56:00 (10 seconds)


plot