HOME   LIST
‹–   –›

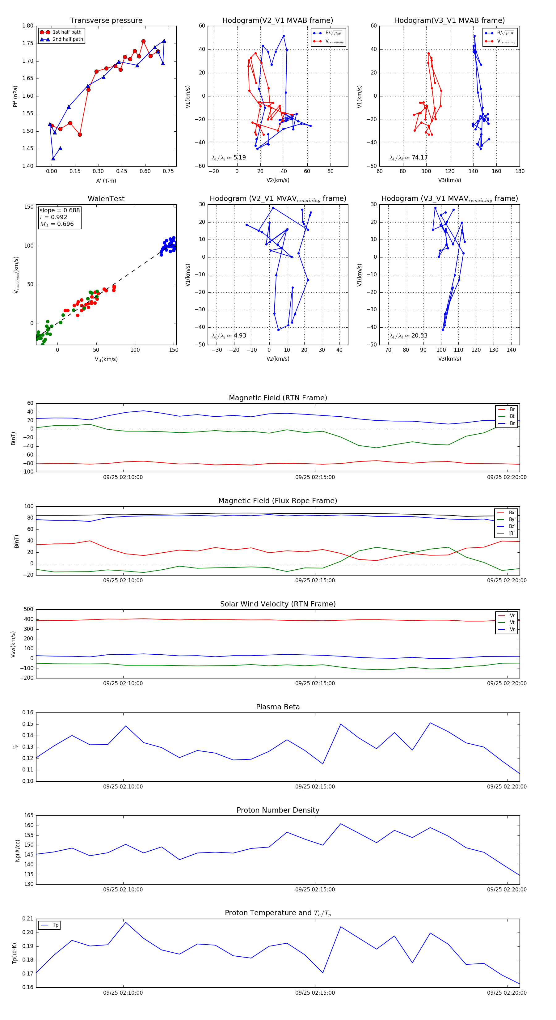
Flux Rope in 2023

Flux Rope Event 2023-09-25 02:07:44 ~ 2023-09-25 02:20:20 (757 seconds)


plot