HOME   LIST
‹–   –›

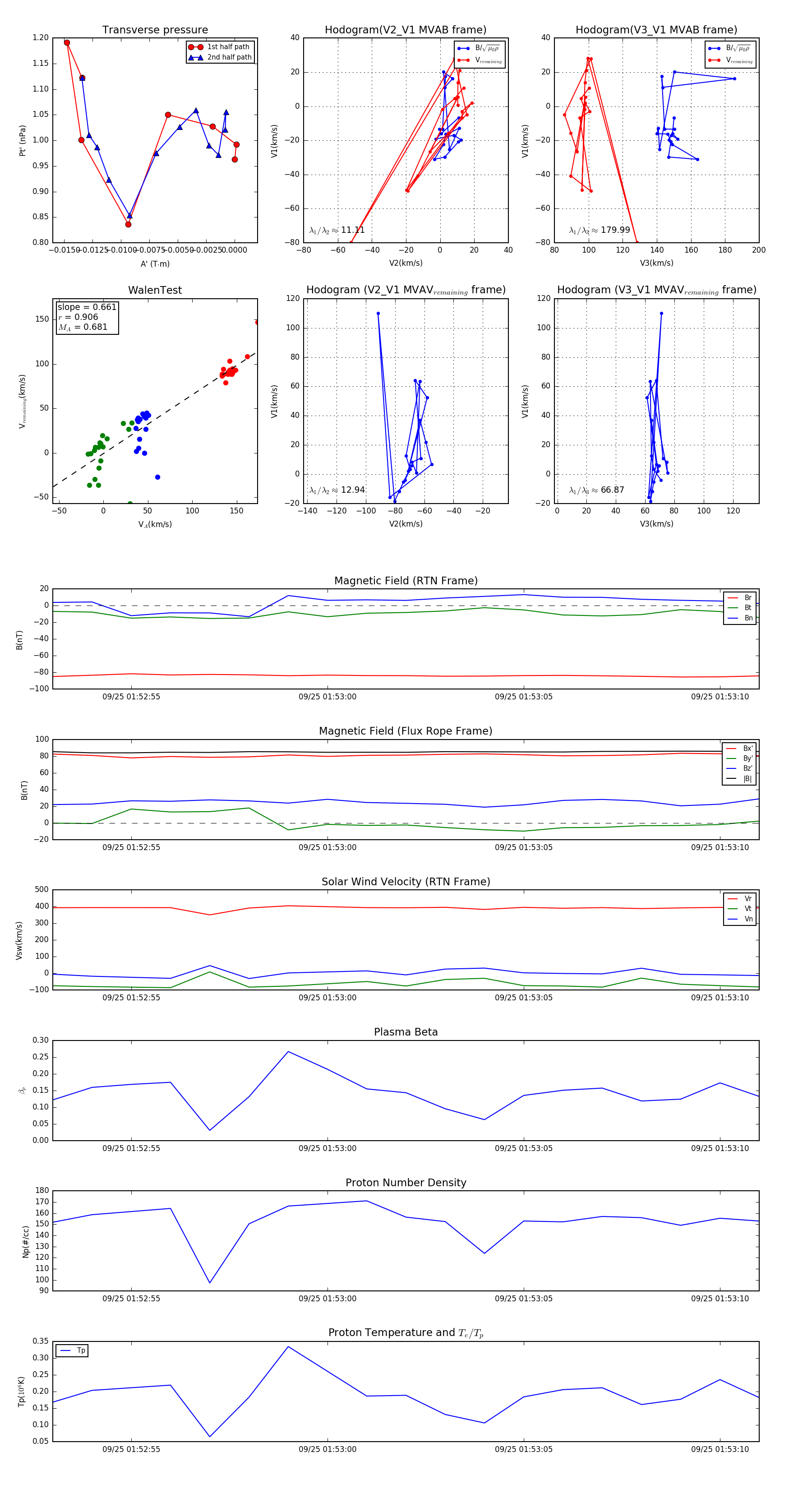
Flux Rope in 2023

Flux Rope Event 2023-09-25 01:52:53 ~ 2023-09-25 01:53:11 (19 seconds)


plot