HOME   LIST
‹–   –›

Flux Rope in 2023

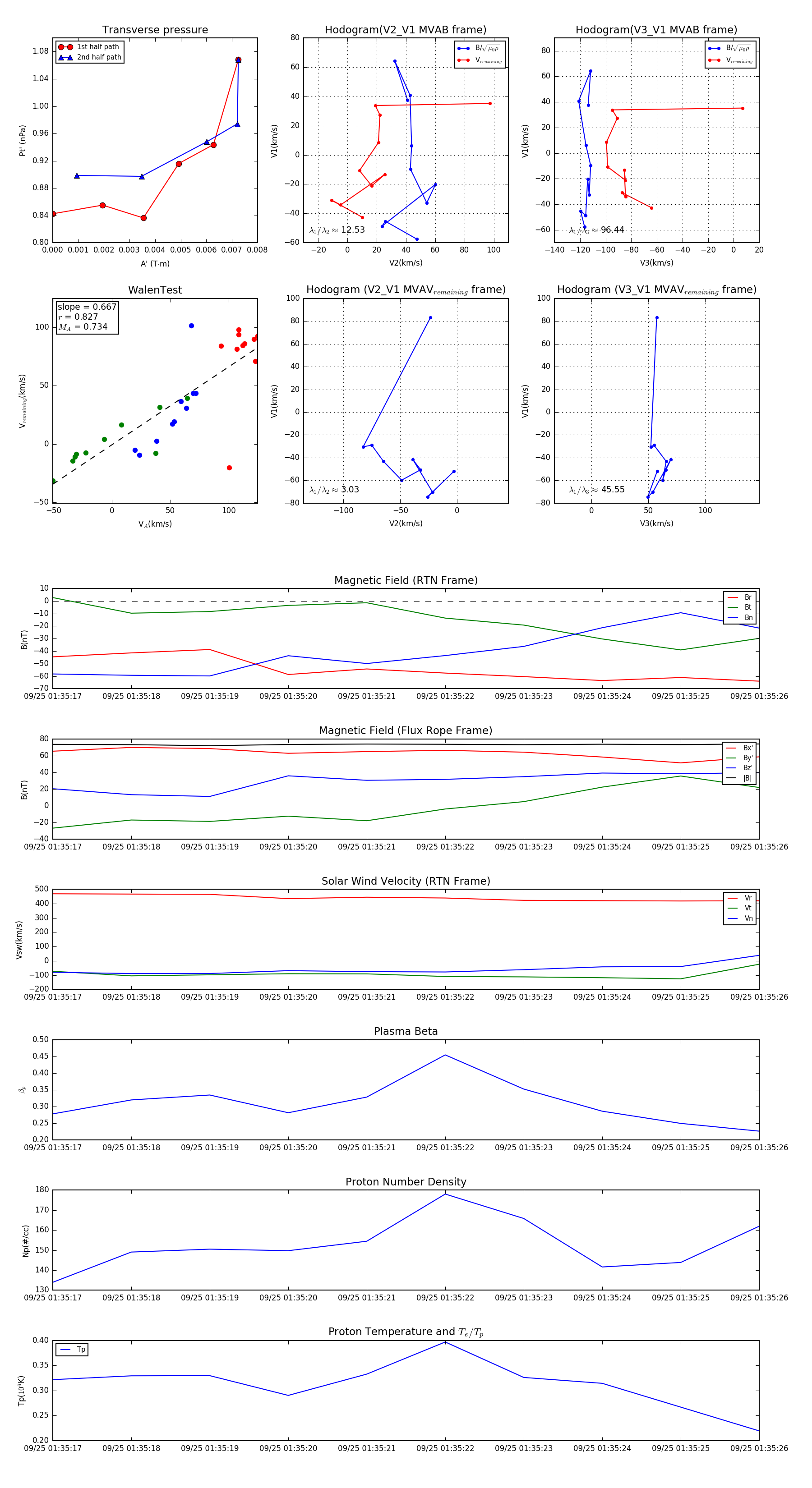
Flux Rope Event 2023-09-25 01:35:17 ~ 2023-09-25 01:35:26 (10 seconds)


plot