HOME   LIST
‹–   –›

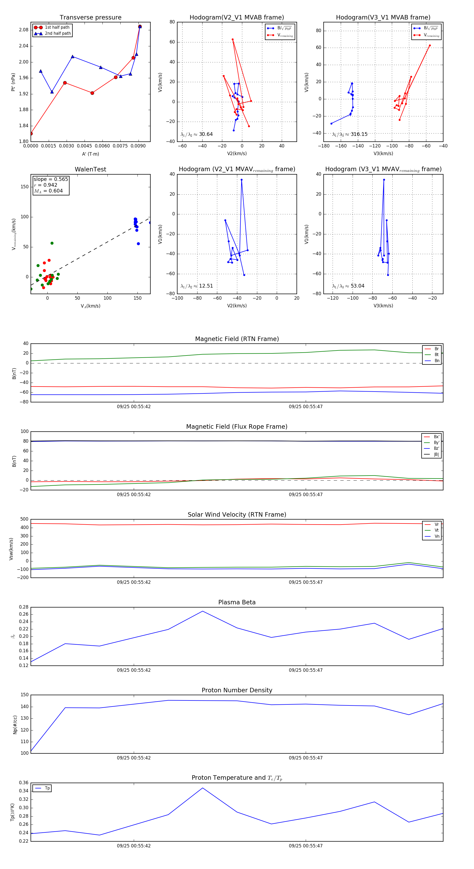
Flux Rope in 2023

Flux Rope Event 2023-09-25 00:55:39 ~ 2023-09-25 00:55:51 (13 seconds)


plot