HOME   LIST
‹–   –›

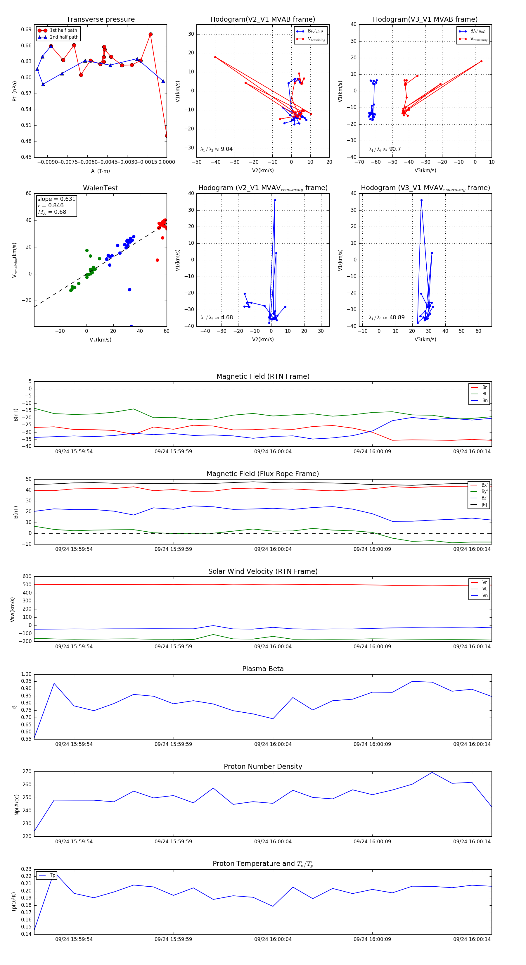
Flux Rope in 2023

Flux Rope Event 2023-09-24 15:59:52 ~ 2023-09-24 16:00:15 (24 seconds)


plot