HOME   LIST
‹–   –›

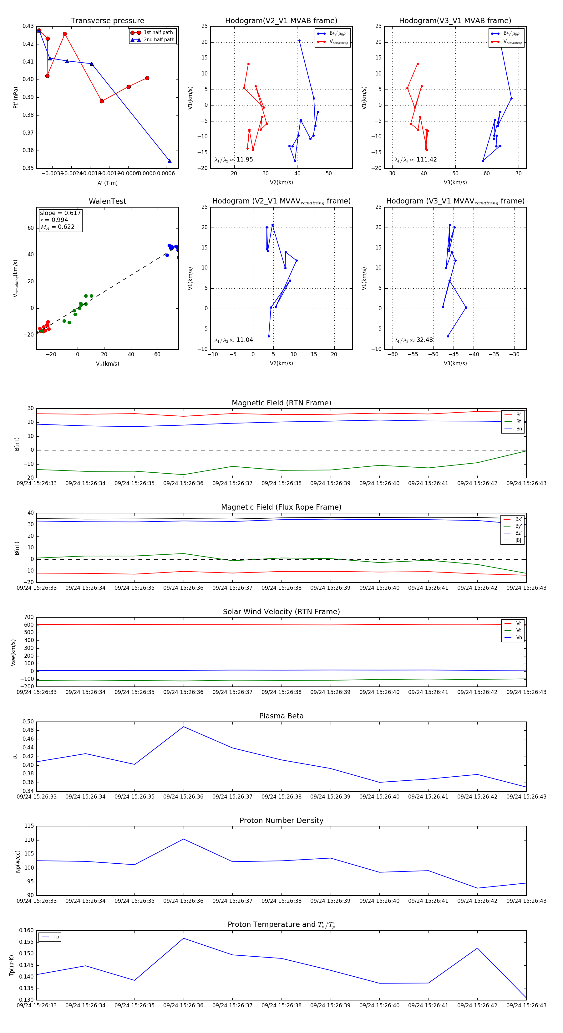
Flux Rope in 2023

Flux Rope Event 2023-09-24 15:26:33 ~ 2023-09-24 15:26:43 (11 seconds)


plot