HOME   LIST
‹–   –›

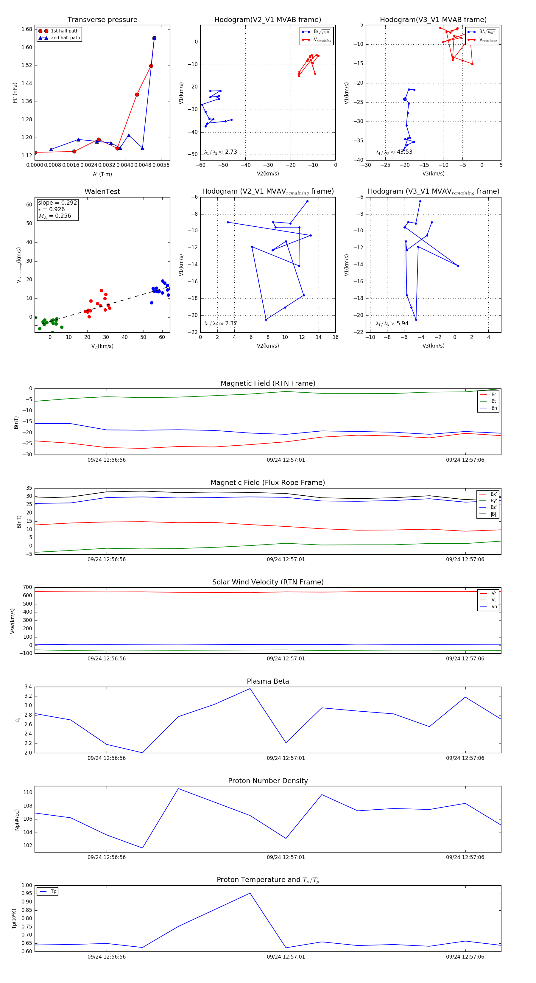
Flux Rope in 2023

Flux Rope Event 2023-09-24 12:56:54 ~ 2023-09-24 12:57:07 (14 seconds)


plot