HOME   LIST
‹–   –›

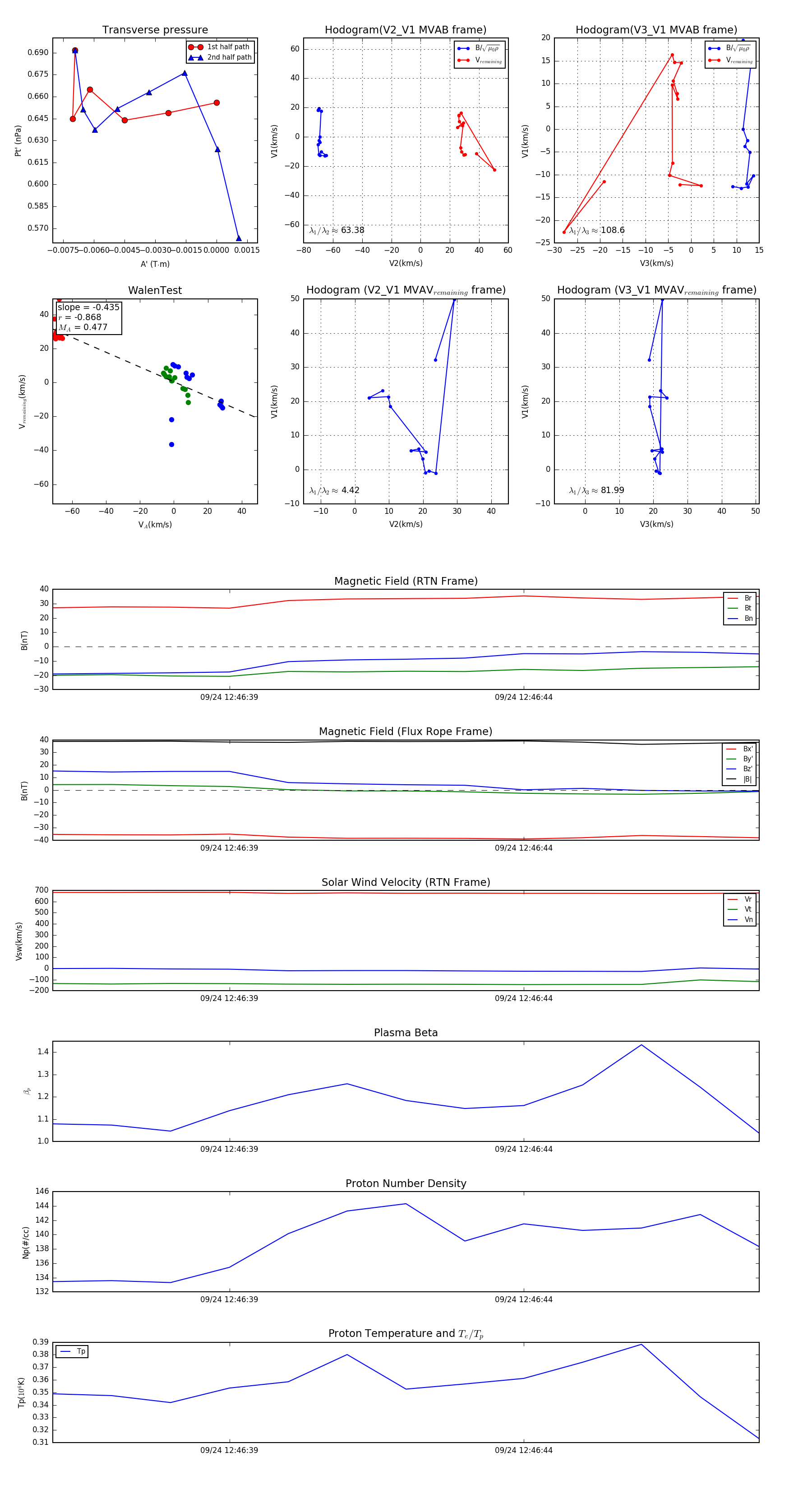
Flux Rope in 2023

Flux Rope Event 2023-09-24 12:46:36 ~ 2023-09-24 12:46:48 (13 seconds)


plot