HOME   LIST
‹–   –›

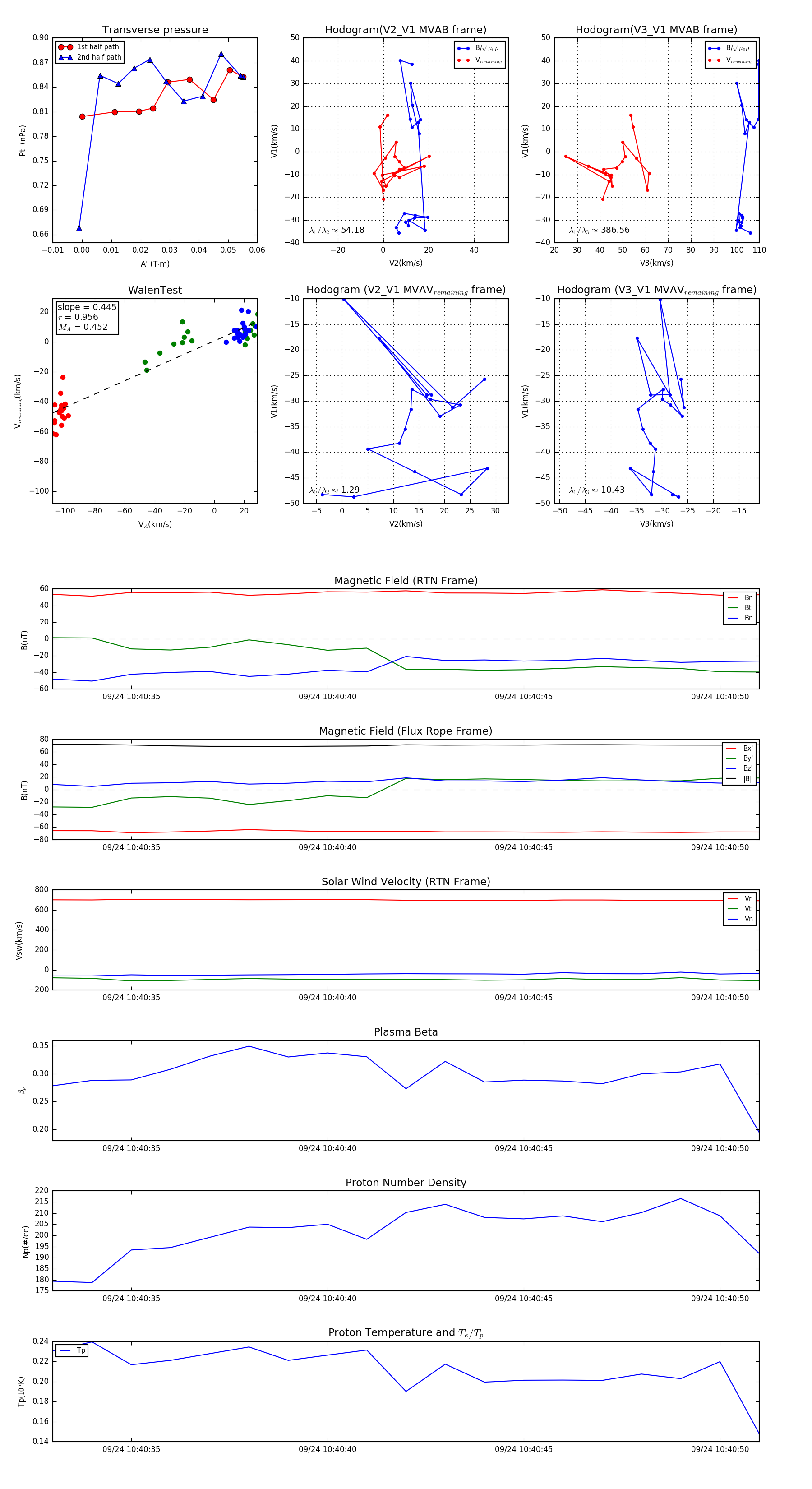
Flux Rope in 2023

Flux Rope Event 2023-09-24 10:40:33 ~ 2023-09-24 10:40:51 (19 seconds)


plot