HOME   LIST
‹–   –›

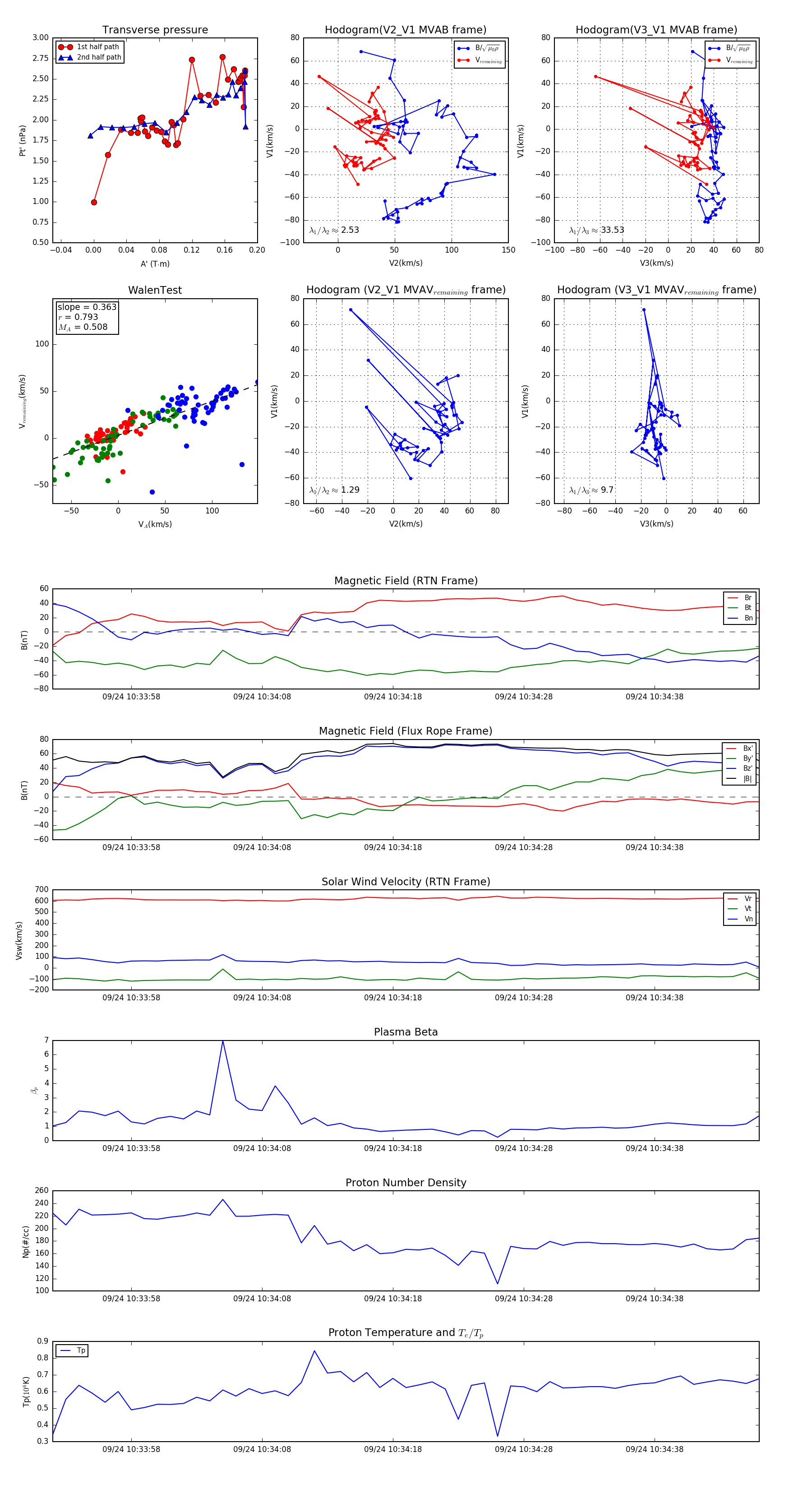
Flux Rope in 2023

Flux Rope Event 2023-09-24 10:33:52 ~ 2023-09-24 10:34:46 (55 seconds)


plot