HOME   LIST
‹–   –›

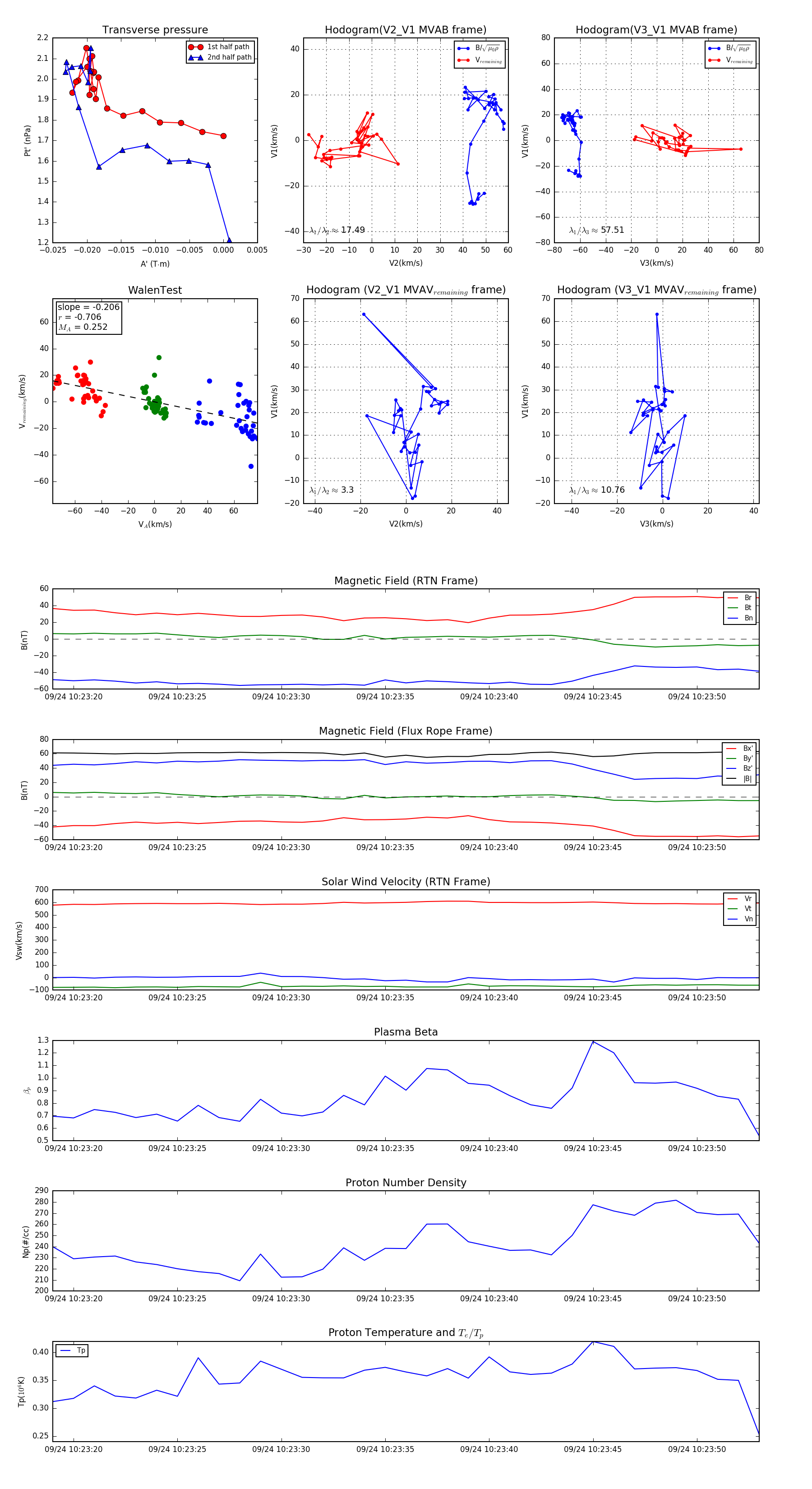
Flux Rope in 2023

Flux Rope Event 2023-09-24 10:23:19 ~ 2023-09-24 10:23:53 (35 seconds)


plot