HOME   LIST
‹–   –›

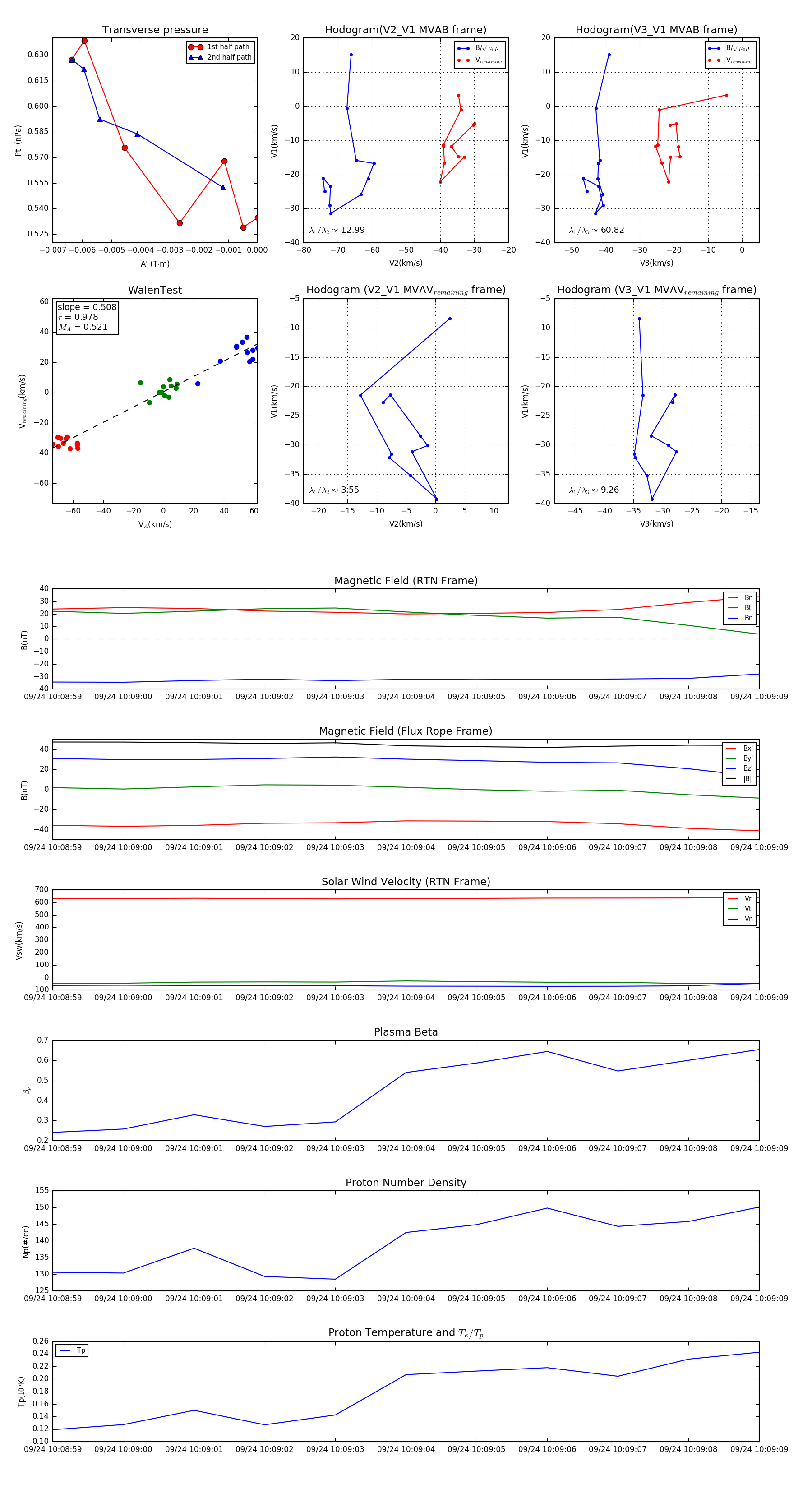
Flux Rope in 2023

Flux Rope Event 2023-09-24 10:08:59 ~ 2023-09-24 10:09:09 (11 seconds)


plot