HOME   LIST
‹–   –›

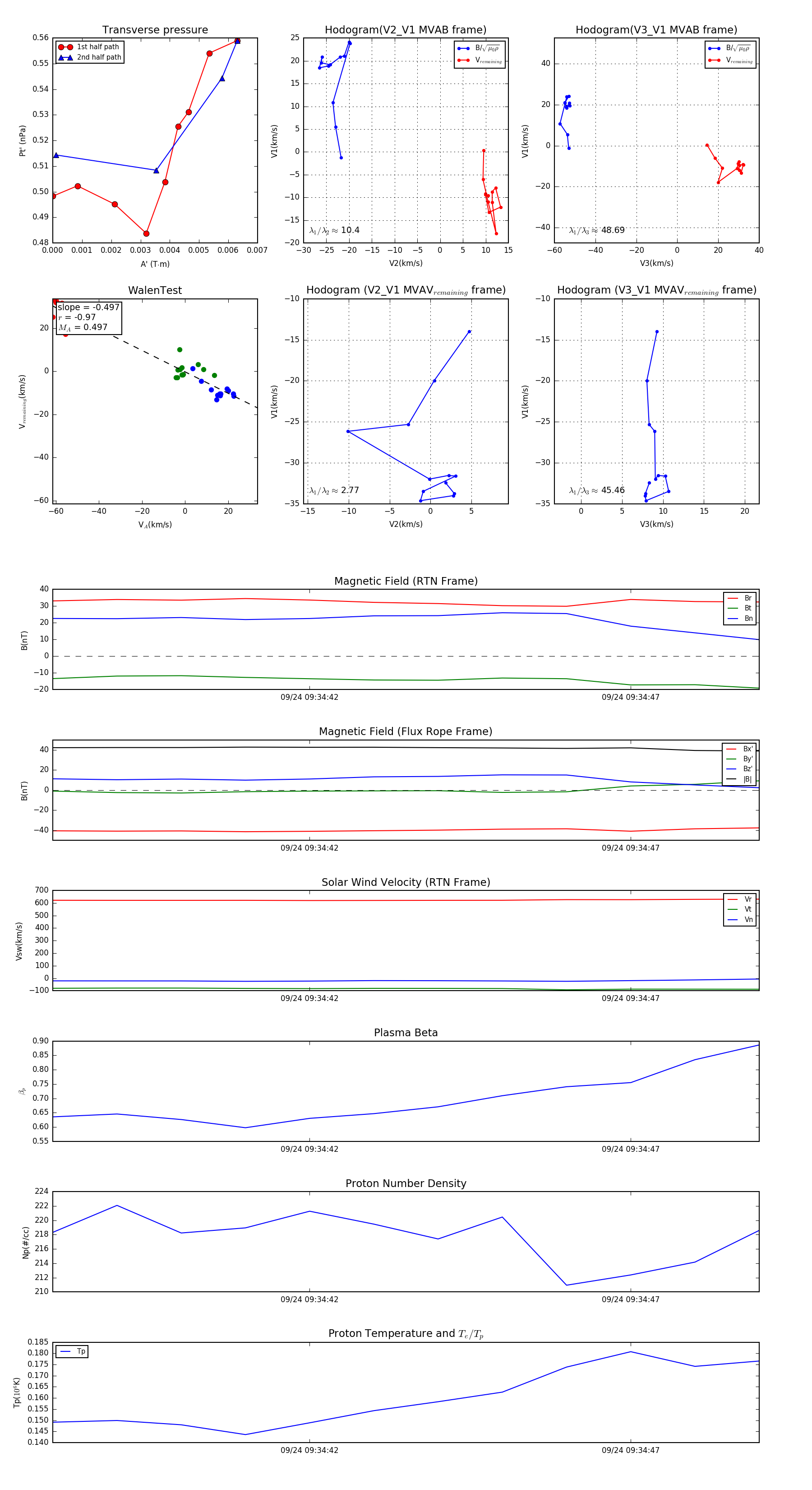
Flux Rope in 2023

Flux Rope Event 2023-09-24 09:34:38 ~ 2023-09-24 09:34:49 (12 seconds)


plot