HOME   LIST
‹–   –›

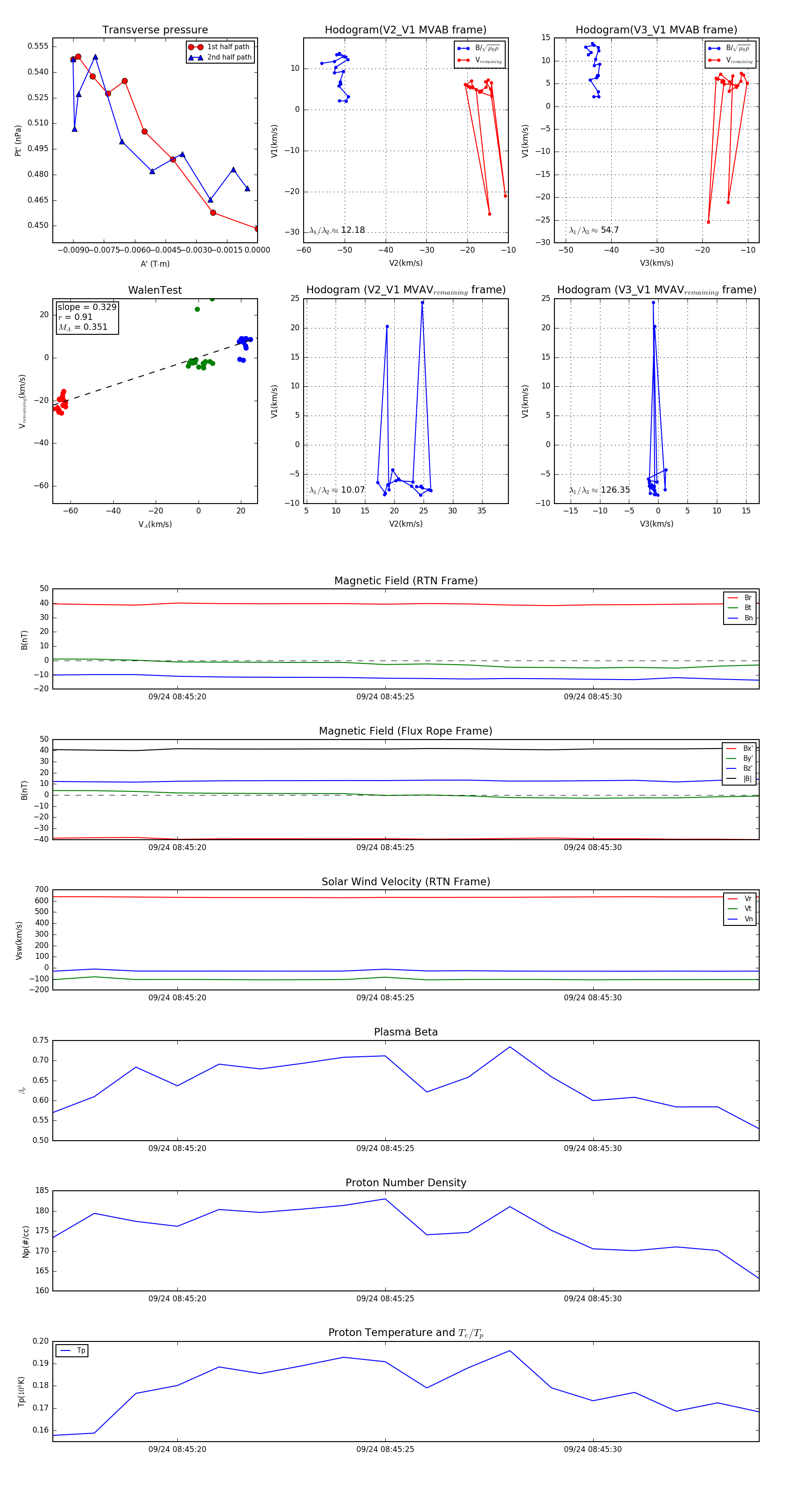
Flux Rope in 2023

Flux Rope Event 2023-09-24 08:45:17 ~ 2023-09-24 08:45:34 (18 seconds)


plot