HOME   LIST
‹–   –›

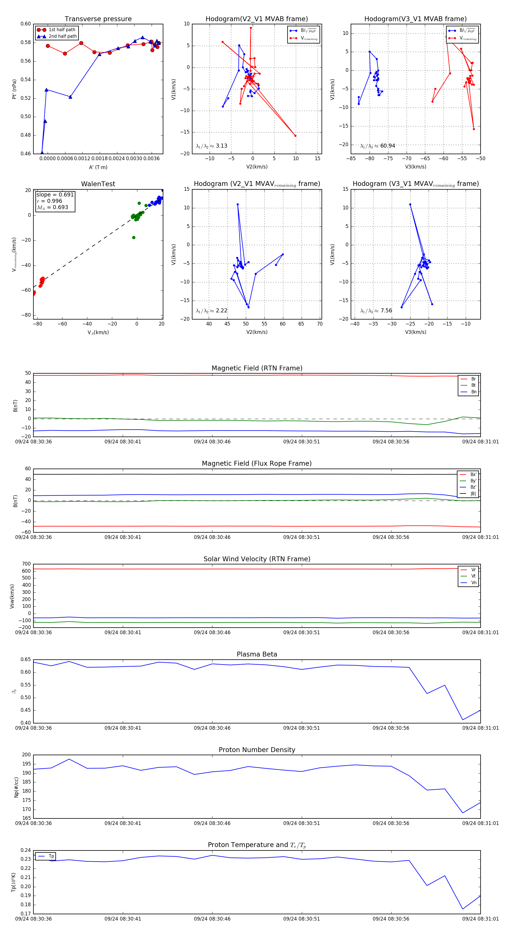
Flux Rope in 2023

Flux Rope Event 2023-09-24 08:30:36 ~ 2023-09-24 08:31:01 (26 seconds)


plot