HOME   LIST
‹–   –›

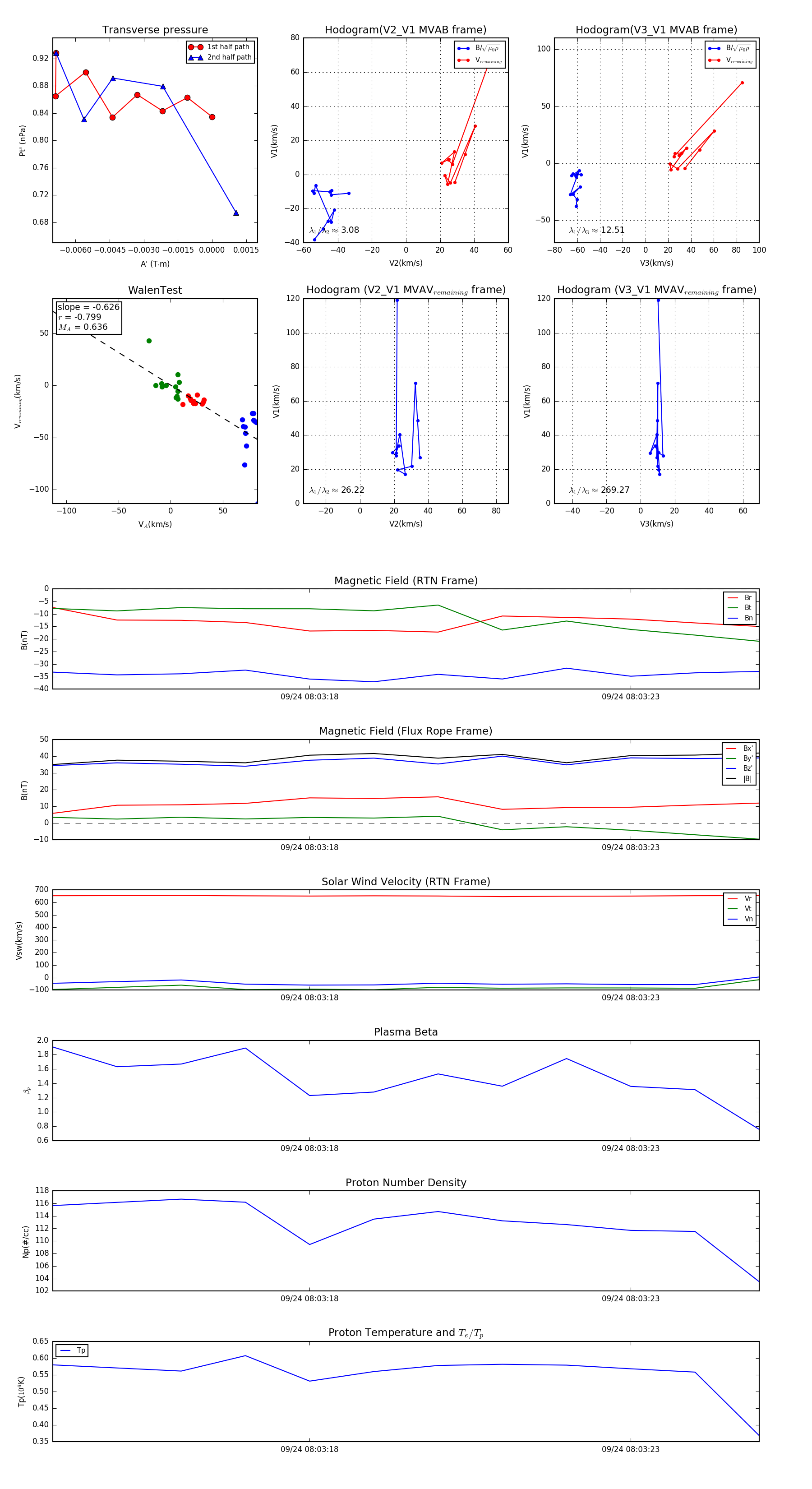
Flux Rope in 2023

Flux Rope Event 2023-09-24 08:03:14 ~ 2023-09-24 08:03:25 (12 seconds)


plot