HOME   LIST
‹–   –›

Flux Rope in 2023

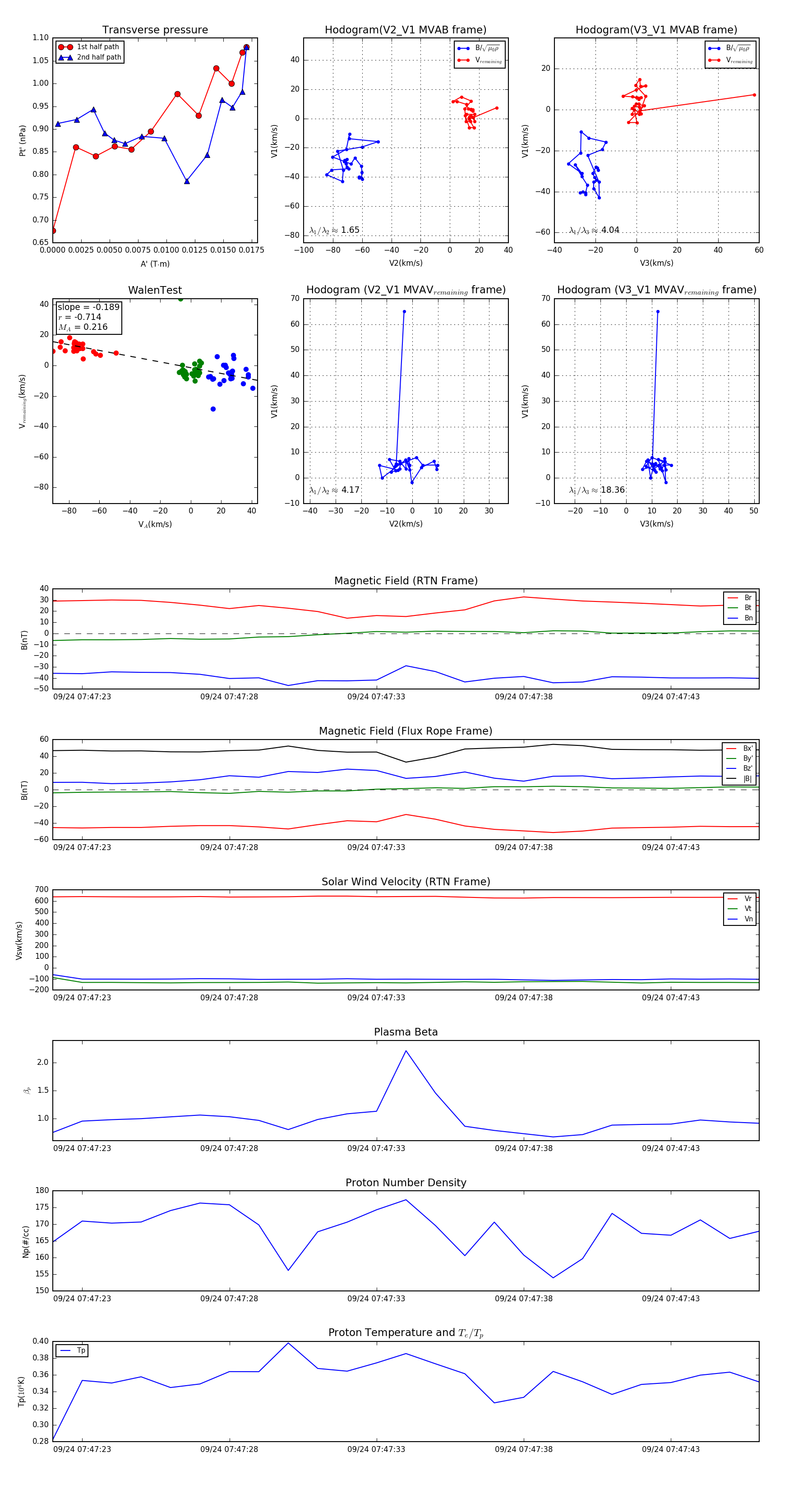
Flux Rope Event 2023-09-24 07:47:22 ~ 2023-09-24 07:47:46 (25 seconds)


plot