HOME   LIST
‹–   –›

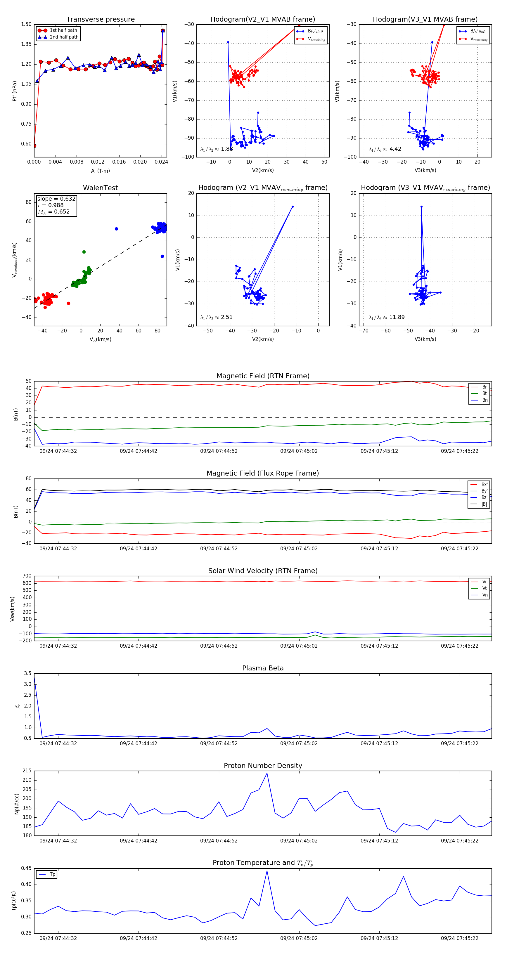
Flux Rope in 2023

Flux Rope Event 2023-09-24 07:44:29 ~ 2023-09-24 07:45:26 (58 seconds)


plot