HOME   LIST
‹–   –›

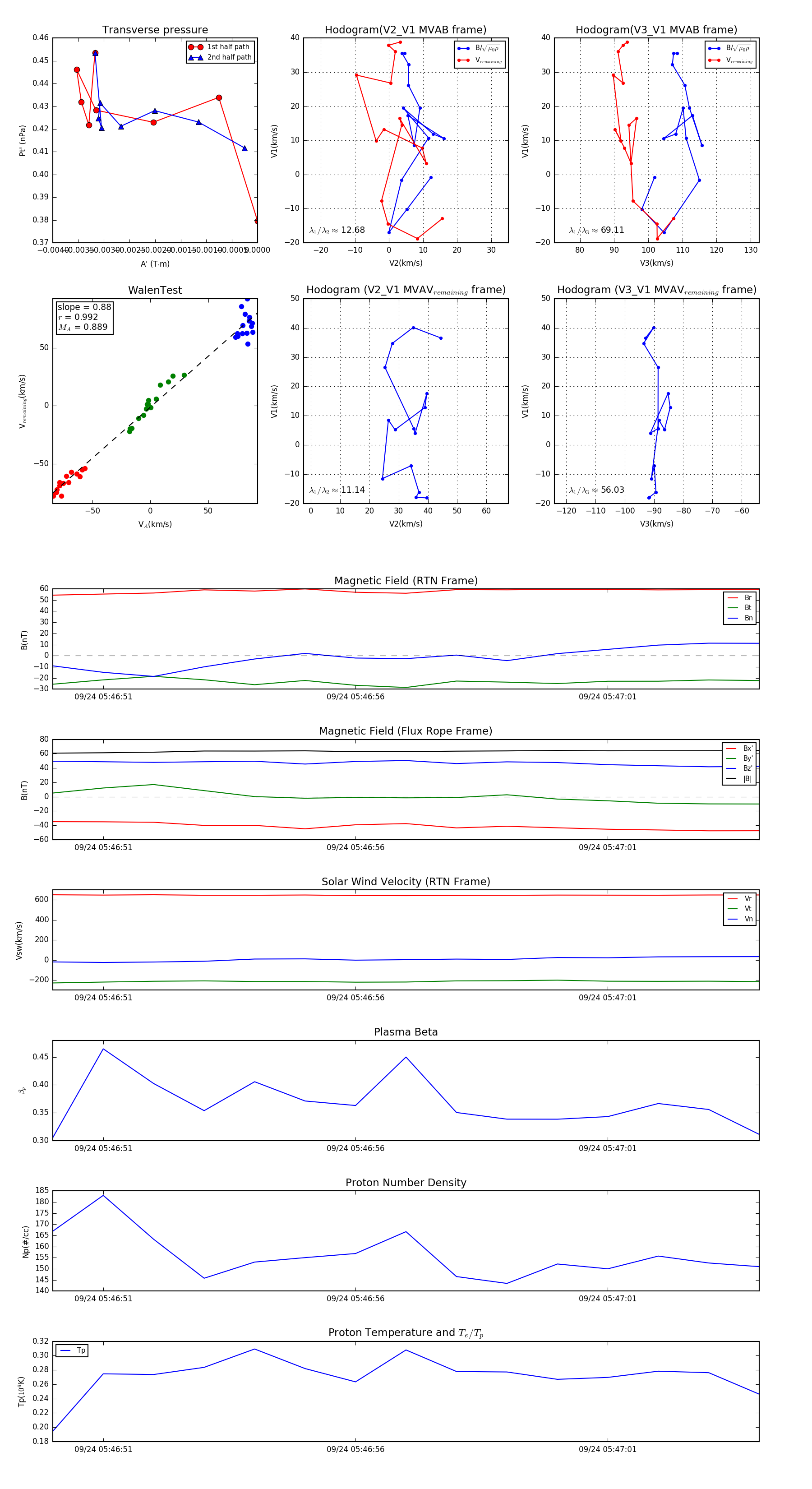
Flux Rope in 2023

Flux Rope Event 2023-09-24 05:46:50 ~ 2023-09-24 05:47:04 (15 seconds)


plot