HOME   LIST
‹–   –›

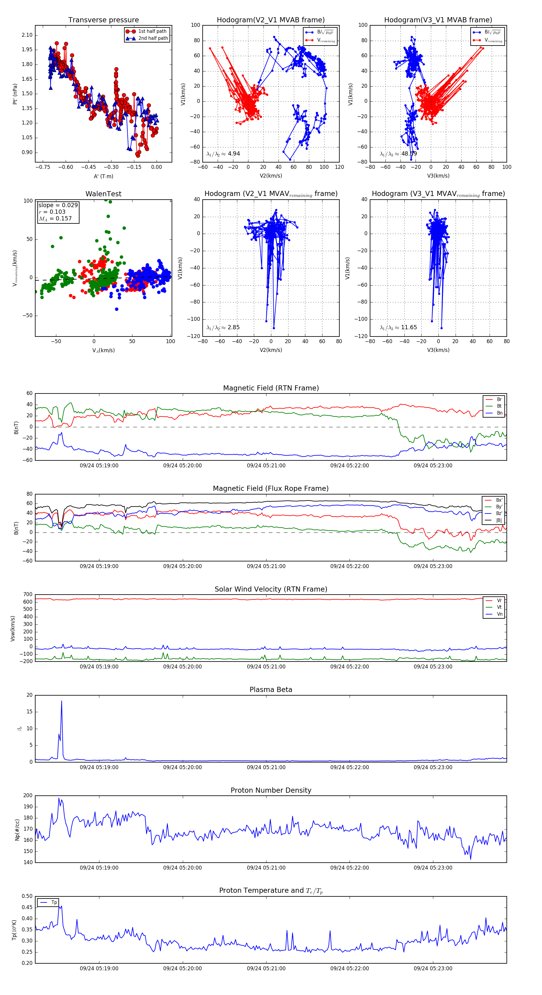
Flux Rope in 2023

Flux Rope Event 2023-09-24 05:18:14 ~ 2023-09-24 05:23:53 (340 seconds)


plot