HOME   LIST
‹–   –›

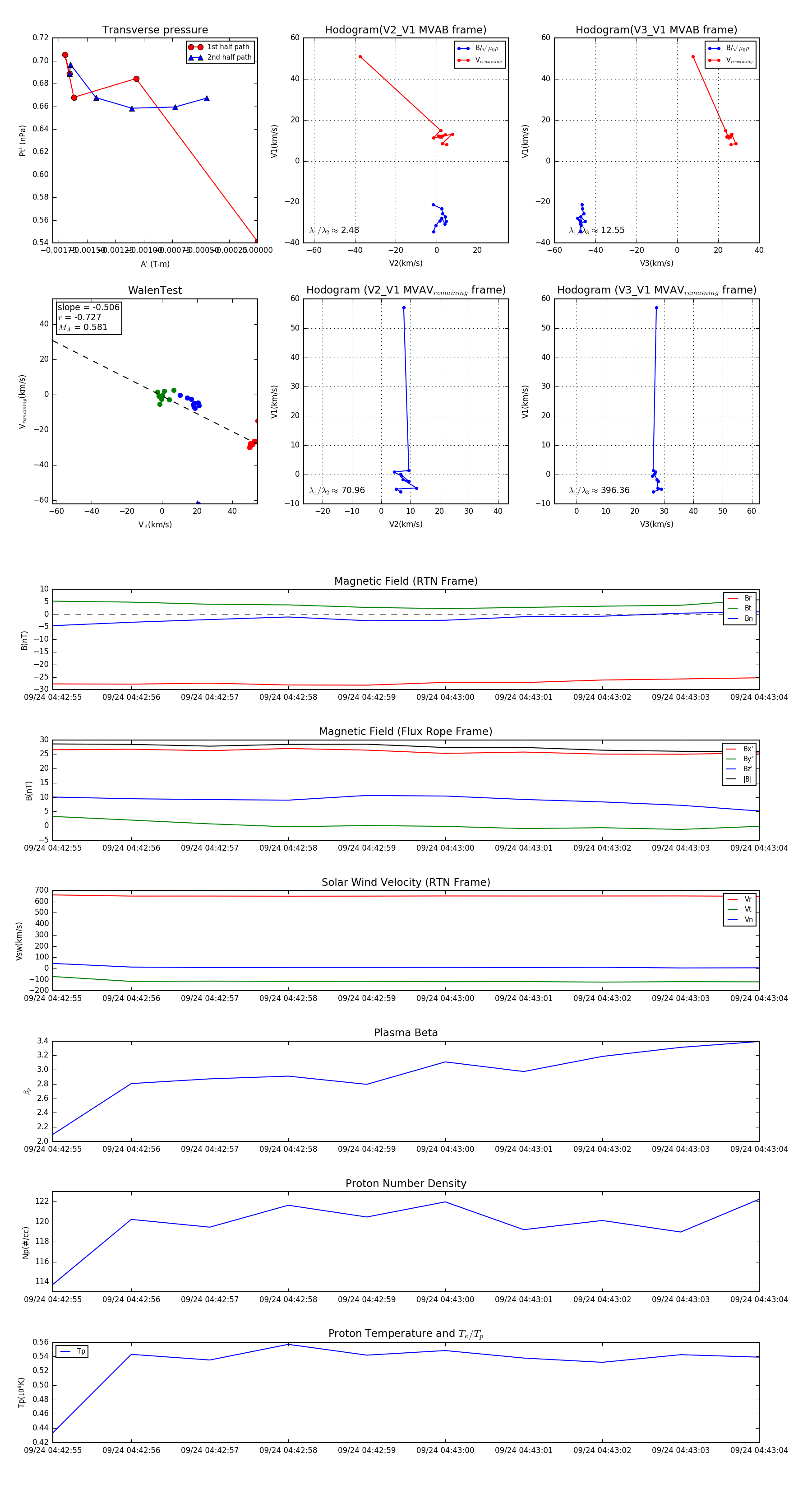
Flux Rope in 2023

Flux Rope Event 2023-09-24 04:42:55 ~ 2023-09-24 04:43:04 (10 seconds)


plot