HOME   LIST
‹–   –›

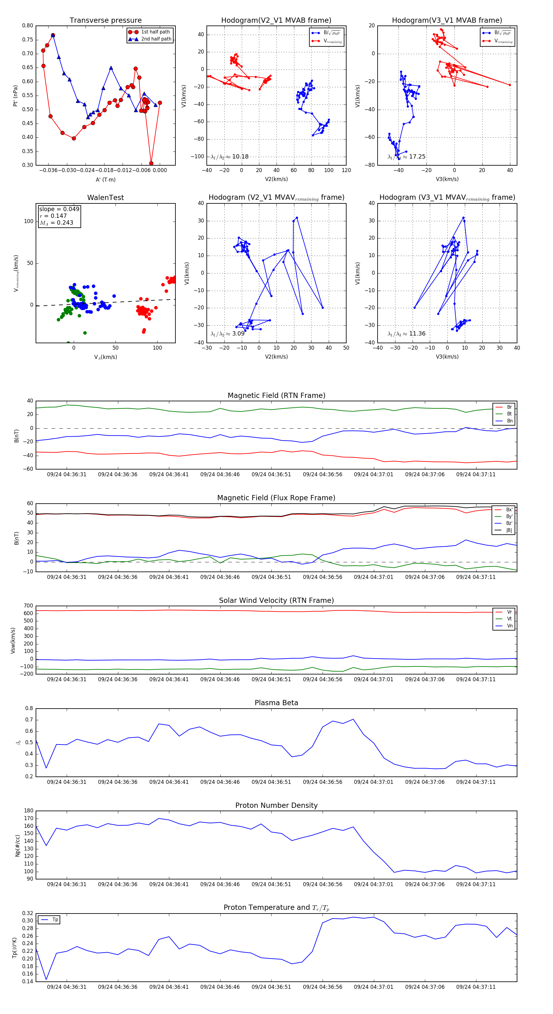
Flux Rope in 2023

Flux Rope Event 2023-09-24 04:36:28 ~ 2023-09-24 04:37:15 (48 seconds)


plot