HOME   LIST
‹–   –›

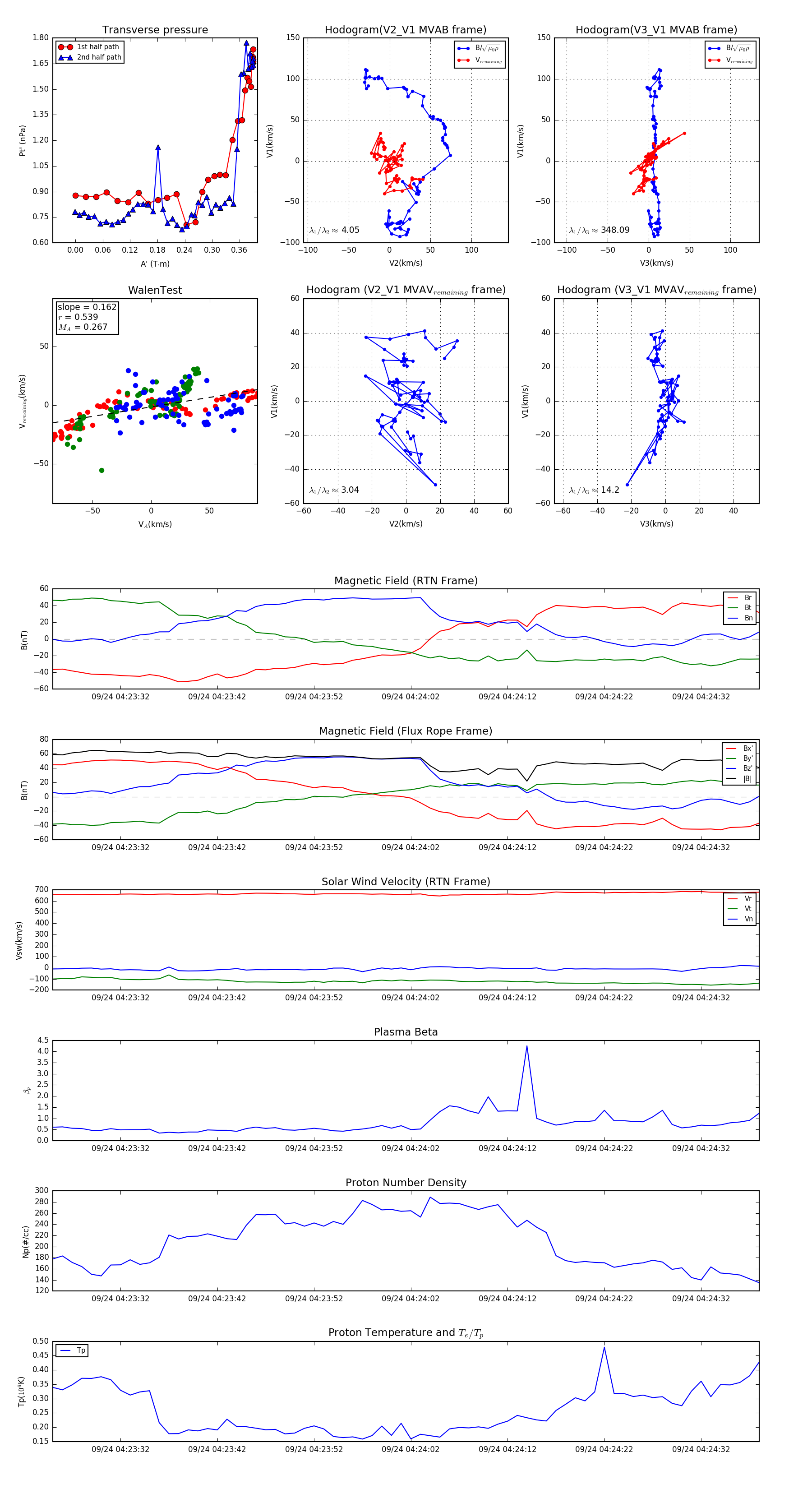
Flux Rope in 2023

Flux Rope Event 2023-09-24 04:23:25 ~ 2023-09-24 04:24:38 (74 seconds)


plot