HOME   LIST
‹–   –›

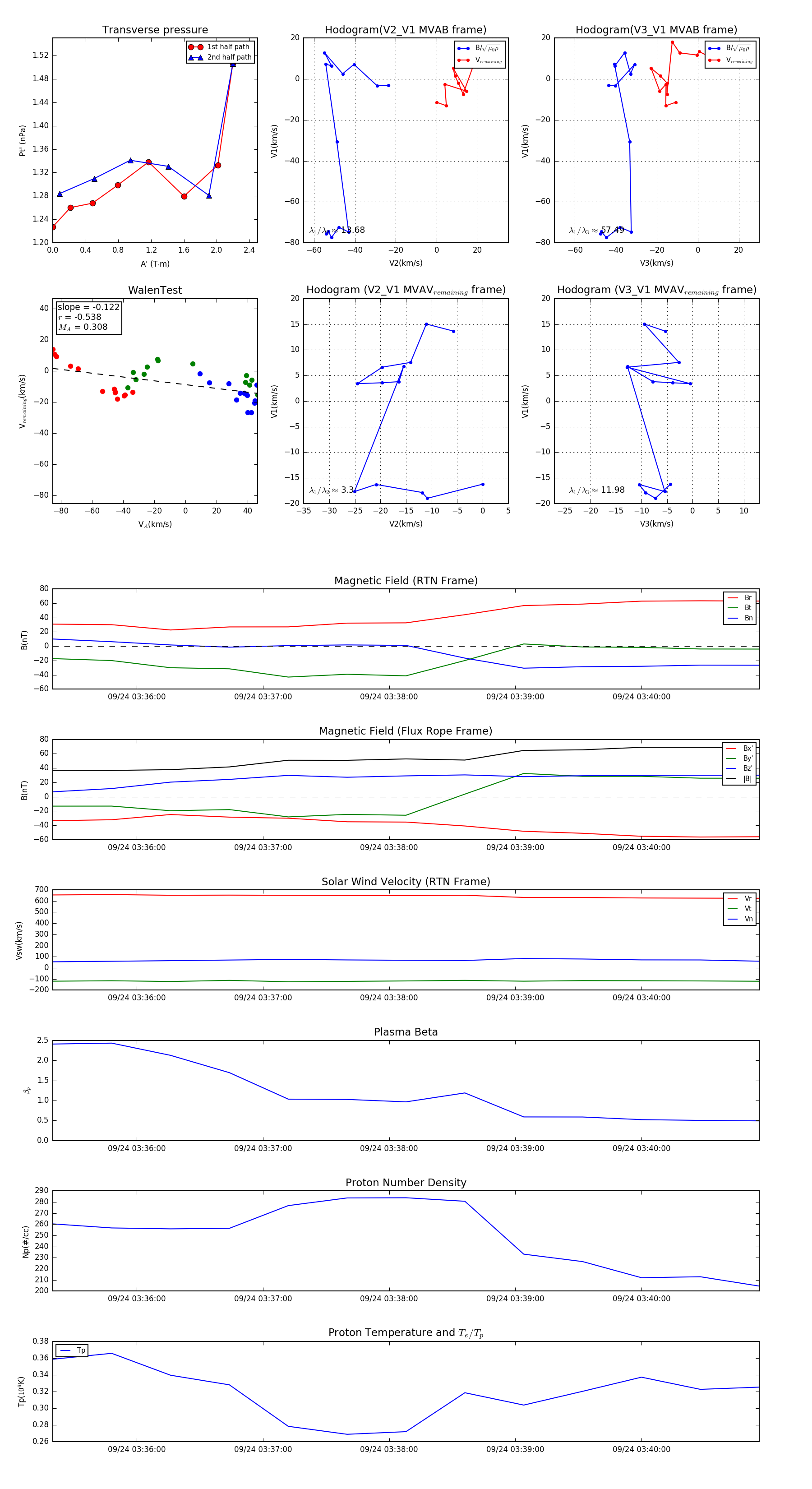
Flux Rope in 2023

Flux Rope Event 2023-09-24 03:35:20 ~ 2023-09-24 03:40:56 (337 seconds)


plot