HOME   LIST
‹–   –›

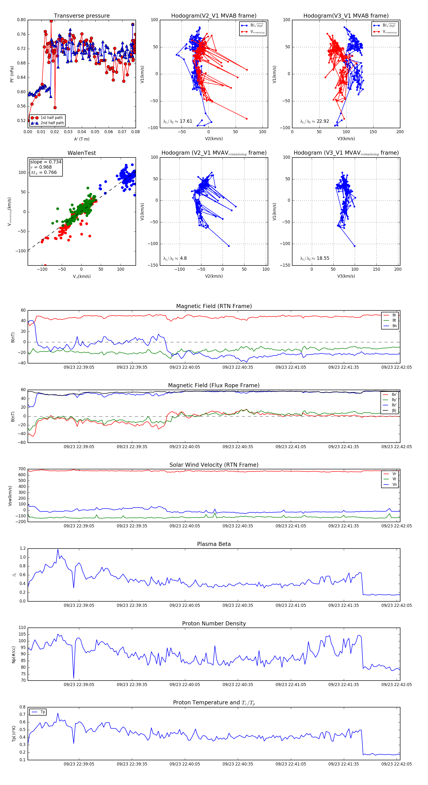
Flux Rope in 2023

Flux Rope Event 2023-09-23 22:38:36 ~ 2023-09-23 22:42:07 (212 seconds)


plot