HOME   LIST
‹–   –›

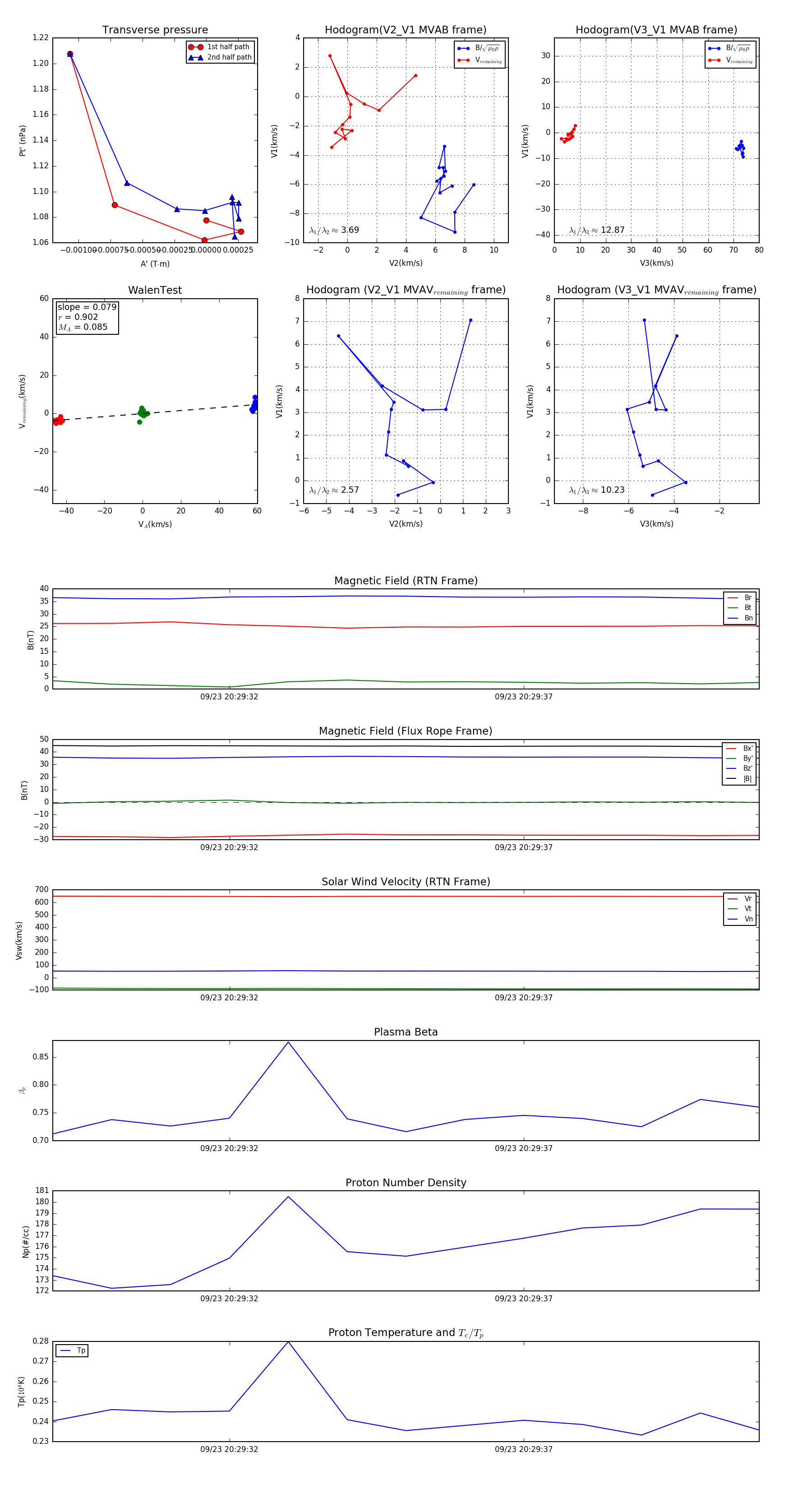
Flux Rope in 2023

Flux Rope Event 2023-09-23 20:29:29 ~ 2023-09-23 20:29:41 (13 seconds)


plot