HOME   LIST
‹–   –›

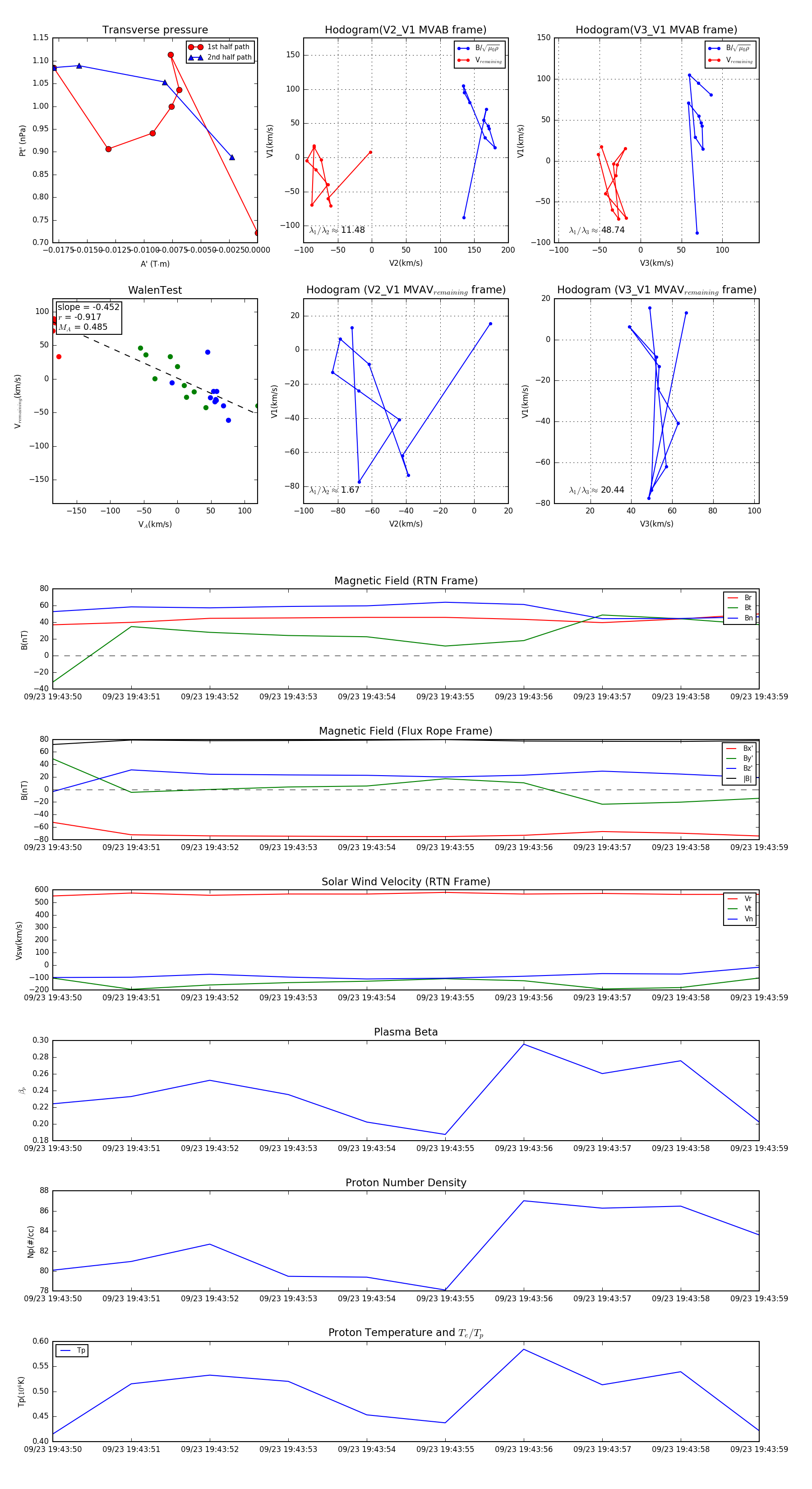
Flux Rope in 2023

Flux Rope Event 2023-09-23 19:43:50 ~ 2023-09-23 19:43:59 (10 seconds)


plot