HOME   LIST
‹–   –›

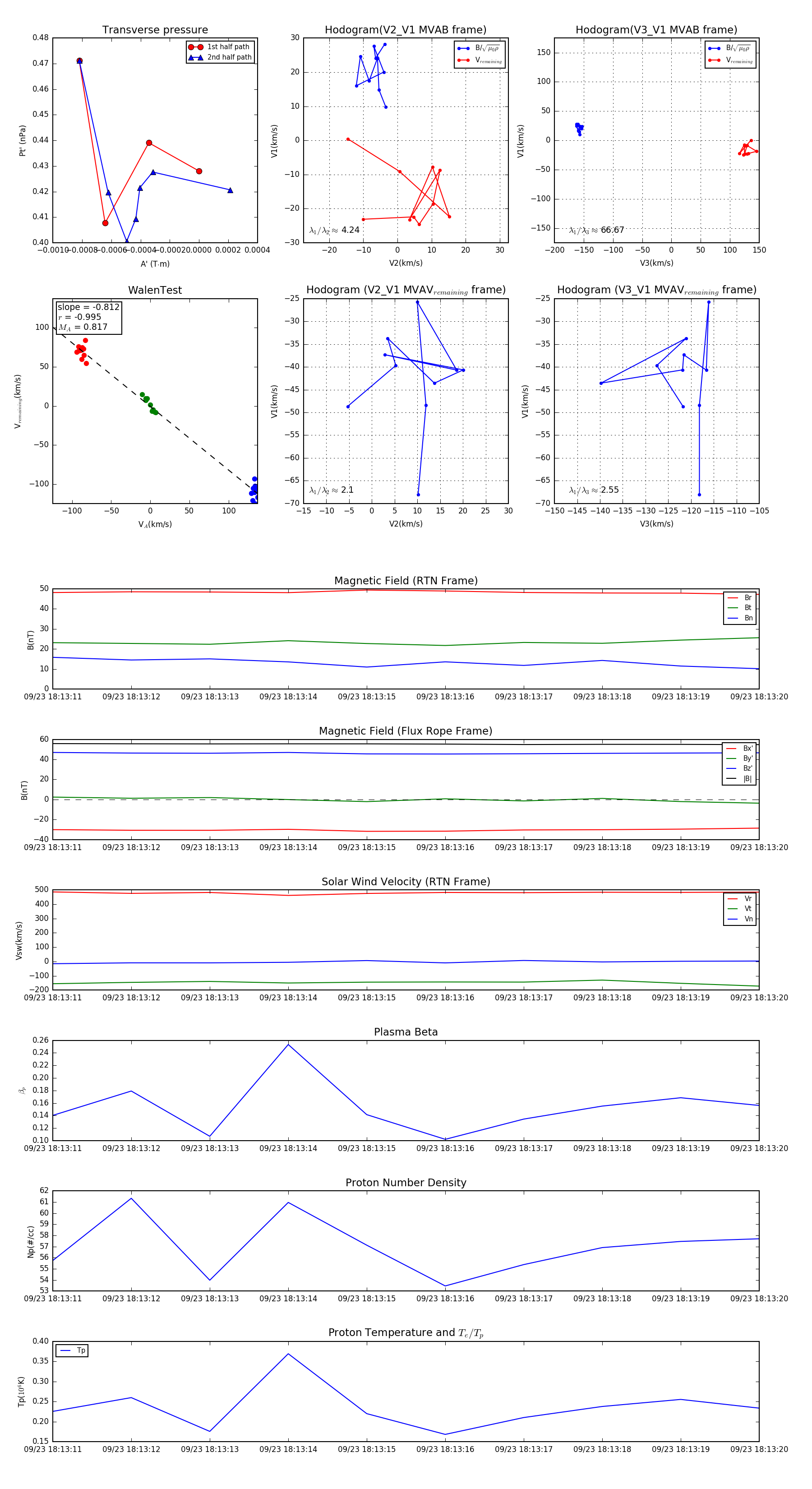
Flux Rope in 2023

Flux Rope Event 2023-09-23 18:13:11 ~ 2023-09-23 18:13:20 (10 seconds)


plot