HOME   LIST
‹–   –›

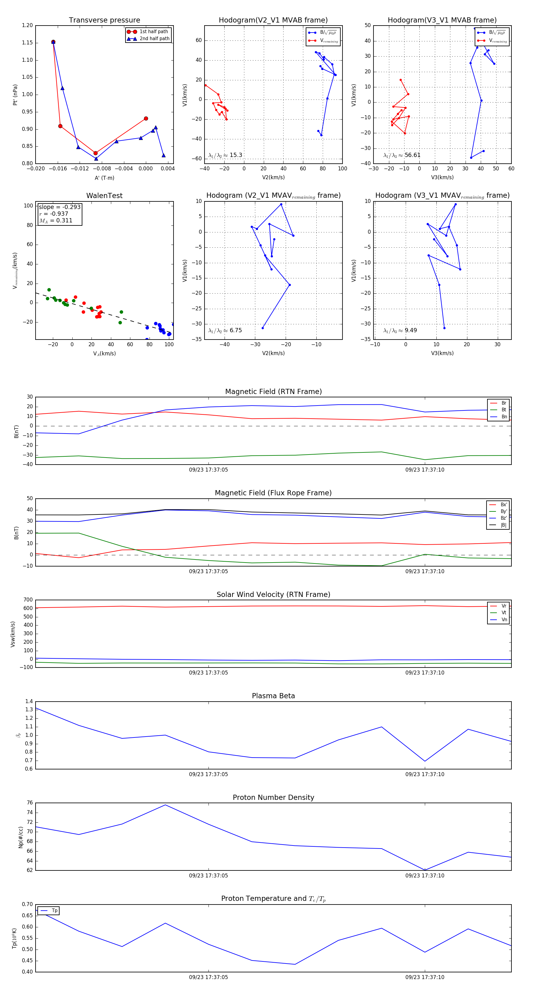
Flux Rope in 2023

Flux Rope Event 2023-09-23 17:37:01 ~ 2023-09-23 17:37:12 (12 seconds)


plot