HOME   LIST
‹–   –›

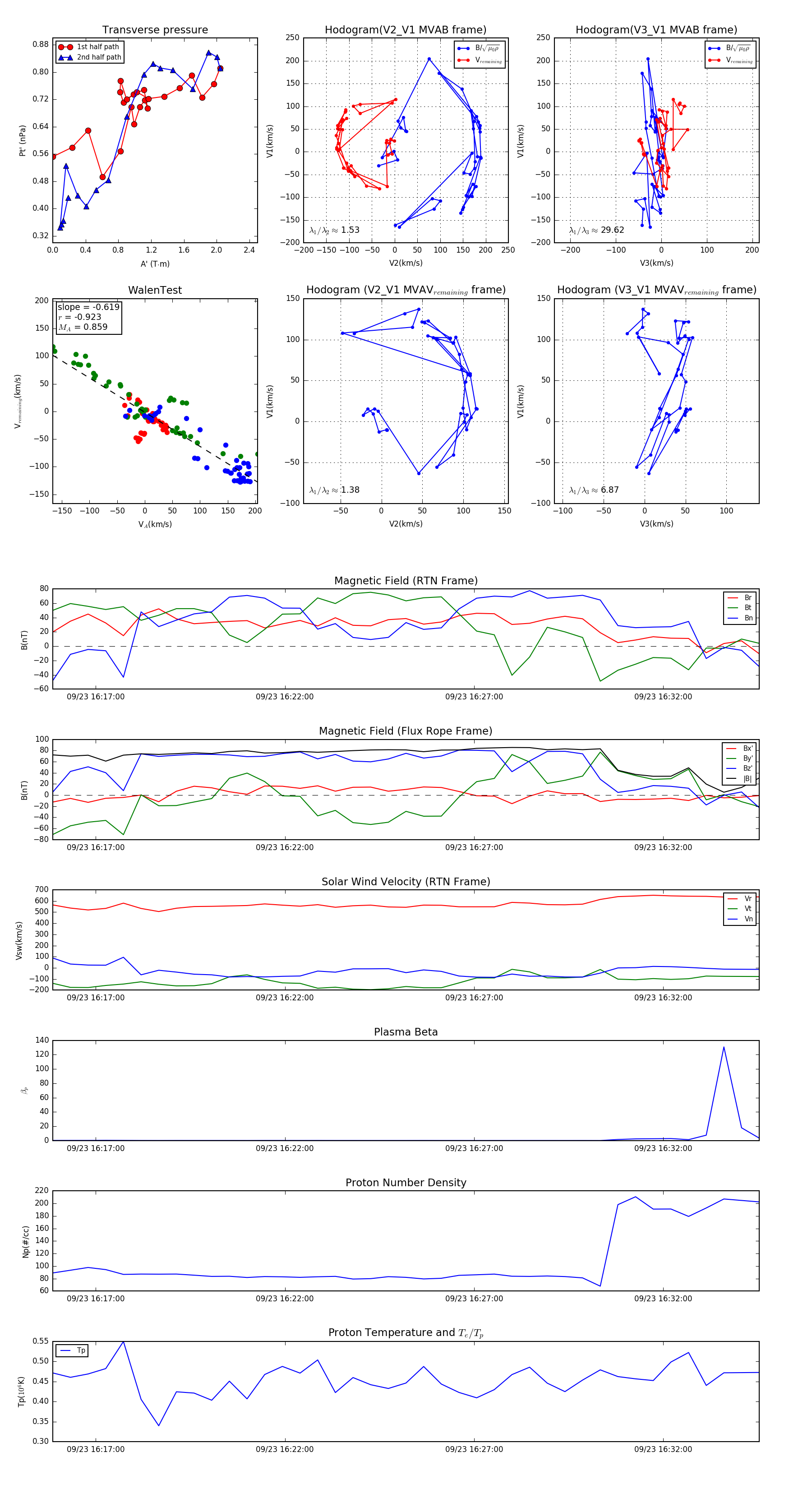
Flux Rope in 2023

Flux Rope Event 2023-09-23 16:15:52 ~ 2023-09-23 16:34:32 (1121 seconds)


plot