HOME   LIST
‹–   –›

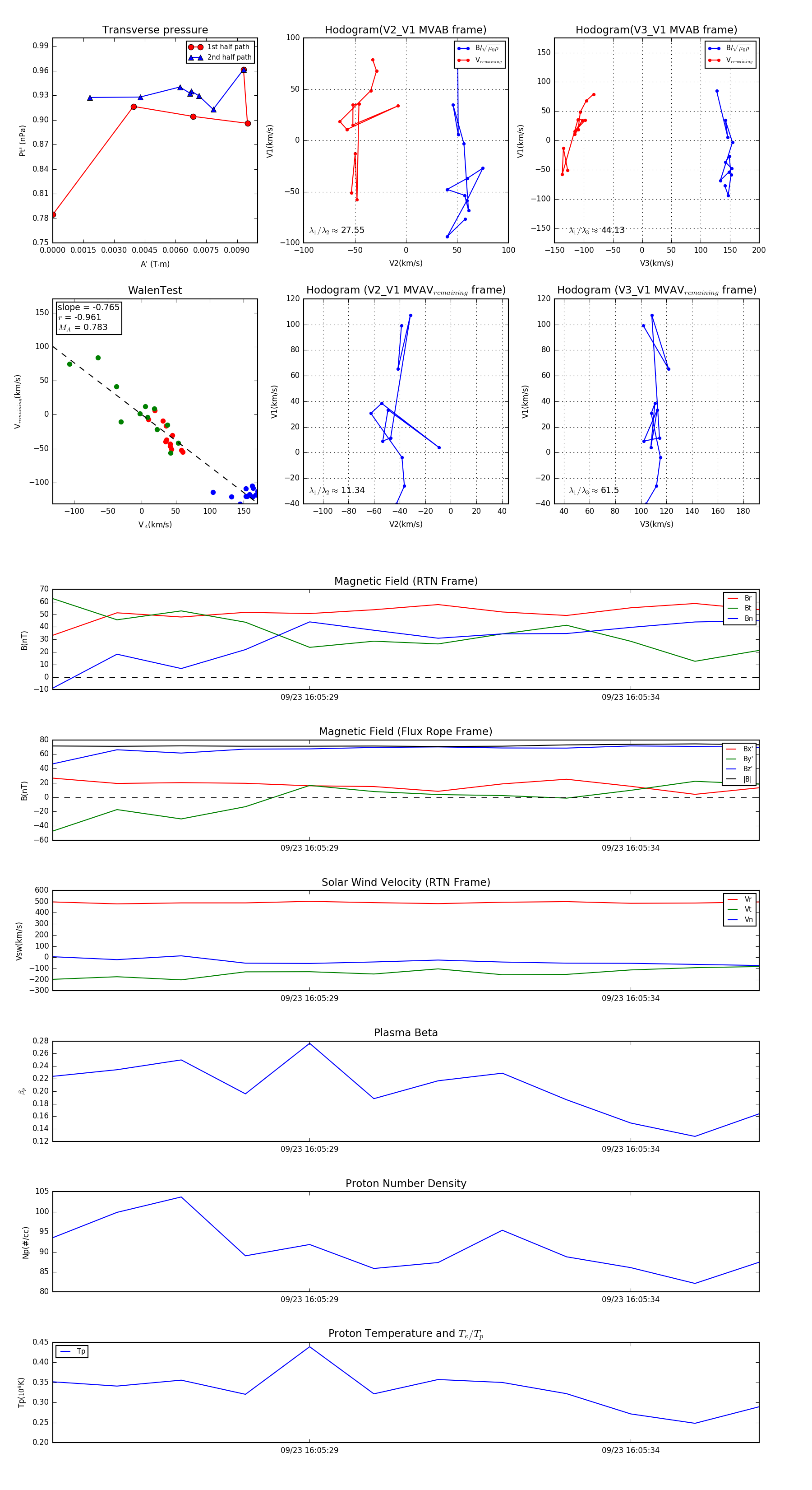
Flux Rope in 2023

Flux Rope Event 2023-09-23 16:05:25 ~ 2023-09-23 16:05:36 (12 seconds)


plot